EasyManua.ls Logo

Ferroli MILOS Air Compact E - Checking Ignition; Check the Modulation of Hot Water and Heating

Ferroli MILOS Air Compact E
40 pages
Print Icon
To Next Page IconTo Next Page
To Next Page IconTo Next Page
To Previous Page IconTo Previous Page
To Previous Page IconTo Previous Page
Loading...
Supplied By www.heating spares.co Tel. 0161 620 6677
37
DOMINA F 24 - 30 E
FERELLA F 24 - 30 MEL
MILOS AIR COMPACT E
Version - 09.2002
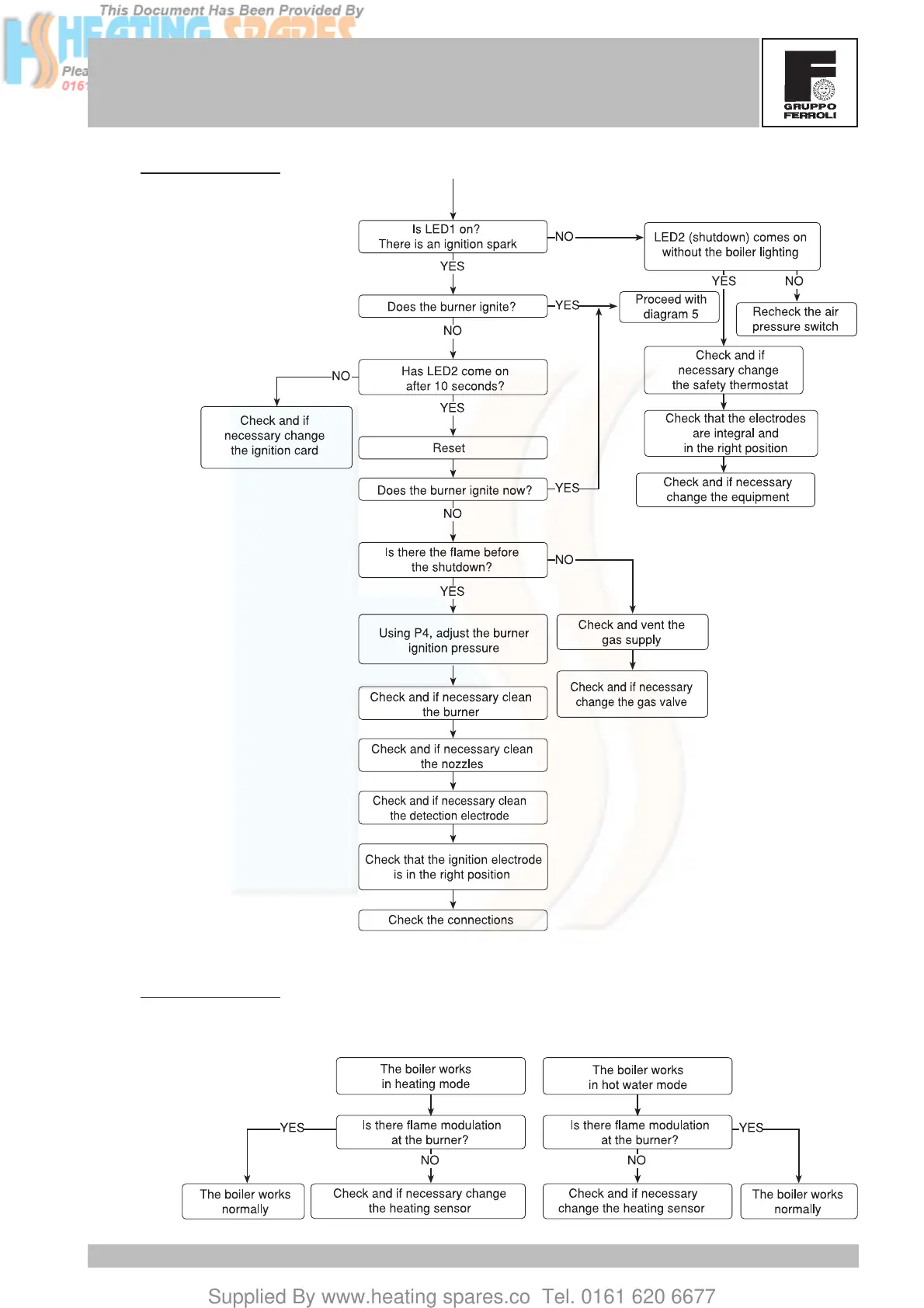
Flow Diagram 5
Checking Ignition
Flow Diagram 6
Check the Modulation of the Hot Water and Heating

Related product manuals