EasyManua.ls Logo

FISCHER [CF] EASY - Page 22

FISCHER [CF] EASY
Print Icon
To Next Page IconTo Next Page
To Next Page IconTo Next Page
To Previous Page IconTo Previous Page
To Previous Page IconTo Previous Page
Loading...
C6.1.6/0513-0515/G 17
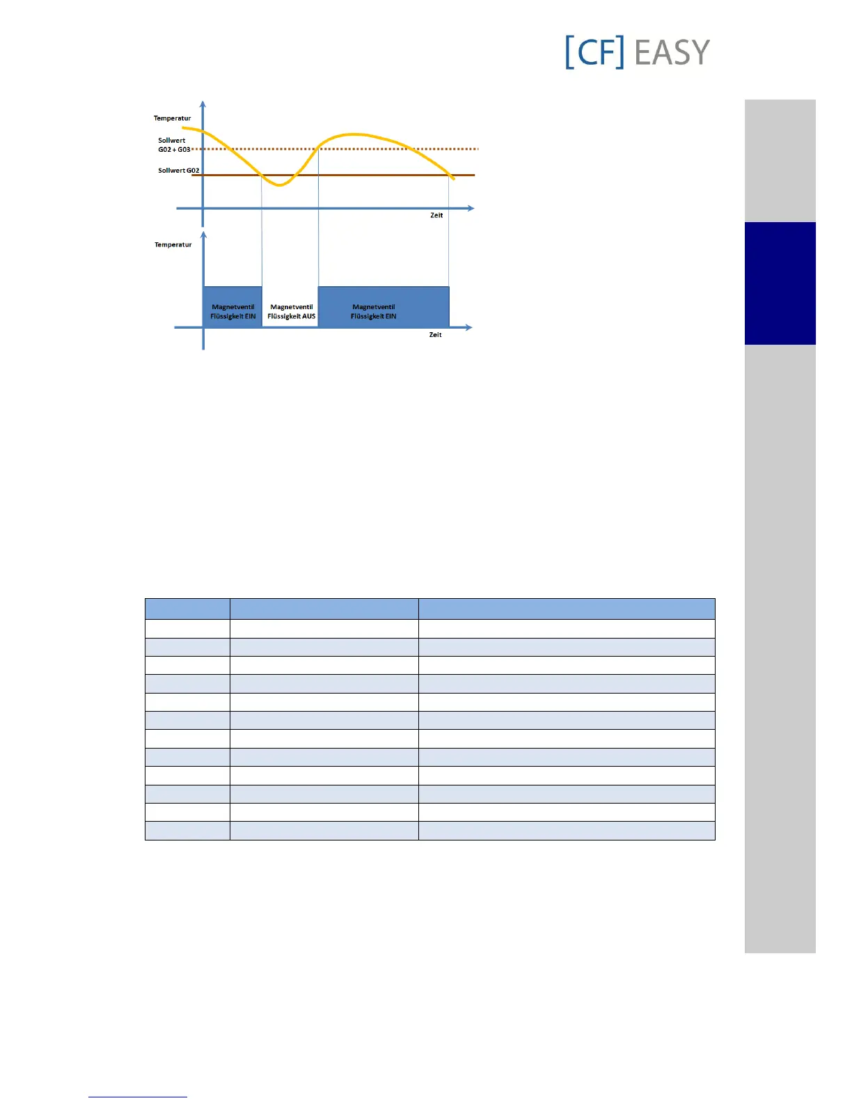
Abbildung 9: Pump Down Funktionalität mit Temperaturfühler
Die Regelung wird nach dem Wert des Raumtemperaturfühlers an der Kühlstelle ausgeführt. Die
Einstellung des Parameter G01 muss auf “4“ (Temperatursensor) erfolgen. Parameter A19 muss
eingestellt werden auf “Thermostat Temperatur“. Der untere Abschaltwert G02 sowie eine
positive Differenz G03 sind ebenfalls am Regler festzulegen.
Wenn die Temperatur am Sensor ansteigt und den Gesamtwert aus G02 und G03 (Sollwert +
Differenz) erreicht, bestromt das Ausgangsrelais für das Flüssigkeitsmagnetventil die Spule und
das Ventil öffnet. Der Verdichter wird wiederum nach dem Saugdruck gesteuert.
Der mögliche Einstellbereich der Kühlstellentemperatur wird über die Parameter G04 und G05
eingeschränkt.
Im Falle eines Fühlerausfalls wird das Öffnen und Schließen des Flüssigkeitsmagnetventils über
eine Zeitschaltung im Notbetrieb fortgeführt. Die Aktivierungszeiten können über die Parameter
G06 und G07 angepasst werden.
Parameter
Werkseinstellung
Pump Down Einstellung / Bemerkung
A19
0 = Nicht benutzt
2 = Thermostat Temperatur
C05
1 = Saugdruck Transmitter
2 = Kühlstellentemperatur
G56
0 = Nicht benutzt
1 = Ja
G01
0 = Nicht benutzt
4 = Temperatur Sensor
G02
+2°C
Temperatur Sollwert
G03
+1°C
Positive Differenz für oberen Abschaltwert
G04
-10°C
G05
+15°C
G06
2 Minuten
Zeit für Ventilaktivierung im Notbetrieb
G07
1 Minute
Stillstandszeit Ventil im Notbetrieb
G11
3 Minuten
Maximale Pump Down Zeit
C02
2 bar relativ
Abschaltwert Verdichter, z.B. 0,2 bar relative
Tabelle 18: Pump Down 3
Wenn Temperatur an der Kühlstelle G02 + G03, Aktivierung Flüssigkeitsmagnetventil.
Wenn Temperatur an der Kühlstelle G02, Ausschalten Magnetventil. Verdichter läuft weiter bis
das Kältemittel größtentteils auf der Saugseite verdampft ist und sich in Verflüssiger und
Sammler verschoben hat. Wenn der Saugdruck unter den Abschaltwert fällt (C02) wird der
Verdichter abgeschaltet.
Die Temperatur an der Kühlstelle wird über G01 überwacht. Parameter G11 gibt die maximale
Pump down Zeit vor (Werkseinstellung 3 Minuten). Wenn das Flüssigkeitsmagnetventil
abgeschaltet wird läuft der Verdichter bis zum Erreichen des unteren Abschaltwerts C02. Schafft
er es nicht, diesen Wert vor Ablauf der Maximalzeit G11 zu erreichen, wird der Verdichter
augeschaltet und ein Pump Down Alarm wird generiert.
Sicherheits-
hinweise
Produkt-
Beschreibung
Installation
Start &
Betrieb
Wartung &
Reparatur
Zertifizierung &
Freigabe
Demontage &
Entsorgung

Table of Contents