EasyManua.ls Logo

FISCHER [CF] EASY - Page 69

FISCHER [CF] EASY
Print Icon
To Next Page IconTo Next Page
To Next Page IconTo Next Page
To Previous Page IconTo Previous Page
To Previous Page IconTo Previous Page
Loading...
16 C6.1.6/0513-0515/E
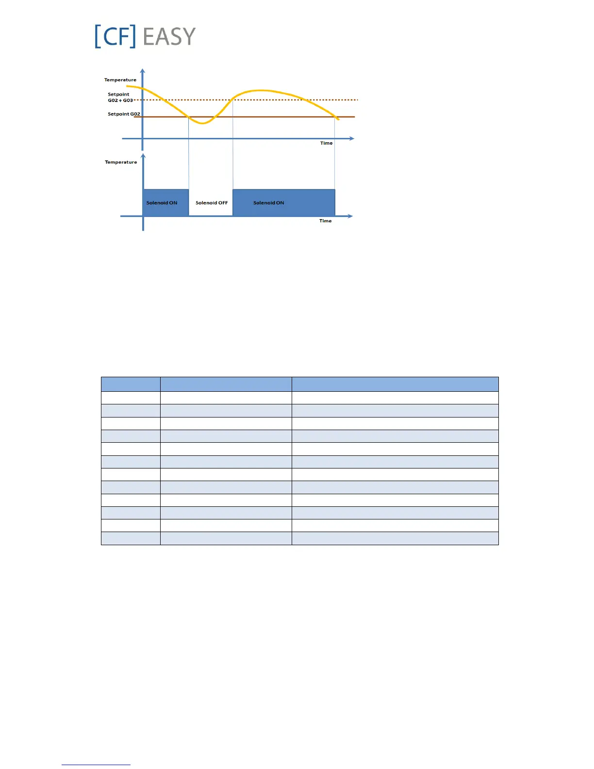
Figure 9: Pumpdown functionality with temperature sensor
The control of a cold room or cooling cabinet can be realized with a temperature sensor (change
parameter G01 according to the probe location). Parameter A19 must be set up as thermostat
temperature. The temperature setpoint is defined by parameter G02. Adjust the temperature
range by means of positive differential value G03.
If the temperature increases and reaches setpoint plus differential, the liquid line solenoid output
relay will energize the coil to open the valve. The compressor will be controlled by suction
pressure.
The case temperature is to be set between two parameters (G04 and G05).
In case of fault in the thermostat probe the opening and the closing of the solenoid valve relay
are timed through limp along parameters (G06 and G07).
Parameter
Factory settings
Pumpdown settings / Comment
A19
0 = Not used
2 = Thermostat temperature
C05
1 = Suction pressure probe
2 = Case temperature
G56
0 = No
1 = Yes
G01
0 = Not used
4 = Thermostat temperature
G02
+2°C
Setpoint for temperature, eg, +2°C for meat
G03
+1°C
Positive differential defines upper cut-out value
G04
-10°C
Lower setpoint limit
G05
+15°C
Upper setpoint limit
G06
2 minutes
On time in case of probe failure
G07
1 minute
Off time in case of probe failure
G11
3 minutes
Maximum pumpdown time
C02
2 bar relative
Cut-out value for pumpdown, eg, 0.2 bar (rel.)
Table 18: Pumpdown 3
If case temperature G02 + G03, switch on liquid line solenoid.
If case temperature G02, switch off liquid line solenoid, and the compressor will continue to
operate until most of the refrigerant on the low side boils off and is pumped through the
compressor into the condenser and receiver. As the suction pressure falls below the low
pressure cut-out value (C02), the compressor will cycle off.
The case temperature value depends both on parameter G01 and parameter G11 (maximum
pumpdown time). It means that when the liquid line solenoid is off, the compressor will stop
because of suction pressure decrease within G11 time. If the running time of the compressor
exceeds G11 value, the compressor will be forced to shut down and the controller will generate a
pumpdown alarm.
The functionality of parameter G11 protects the cooled goods in case of component damage, eg,
the liquid line solenoid is mechanically blocked and not able to stop refrigerant mass flow. In that
case the compressor cut-out pressure will not be reached and the compressor will continue to

Table of Contents