EasyManua.ls Logo

Fluke 7-300 - Page 47

Fluke 7-300
53 pages
Print Icon
To Next Page IconTo Next Page
To Next Page IconTo Next Page
To Previous Page IconTo Previous Page
To Previous Page IconTo Previous Page
Loading...
12B/18/7 Series
Service Manual
4-14
R28
1M
R26
100K
R5
43. 2K
R6
226K
R7
1M
R8
1M
R9
1M
R13
27. 1K
R17
1M
R18
470
R16
470
LS1
APV4
APV3
APV2
APV1
DI VL O
APV0
ACV
VSS
OHMS
SWS
ISRC
AMPS
CLAMP
AGND
DGND
READ*
ADR5
ADR4
ADR3
ADR2
ADR1
ADR0
VSS
VDD
K0
K1
K2
AZ
INT
REF I
DGND
DATA3
DATA2
DATA1
DATA0
N/ C
BEEPER*
VSS
VSS
CLK
BCLK
TESTCLK
BEEPER
N/ C
WRI TE*
PSTEST
VSET
ACBO
AVAM
AVAOP
AVAOM
PFO
VSS
AFI
FAI
FAO
AFO
BGND
REFH
BI AS
U1
332K
R2
VR1
R1 1
30. 1K
E1
J1
3. 3
C8
CR2
BAV74
10. 0M
Z1
1. 00K
Z1
10. 01K
Z1
101K
Z1
1. 111M
Z1
10. 0M
Z1
.47
C1
23. 4K
R3
R1
162K
.022
C2
10K
R15
22
C3
J2
10pF
C16
CR1
1N4002
R27
0
47
C15
BOTTOM SHI ELD
TOP SHI ELD
S1
BT1
9V
R30
300
TP9
Q2
.022
C7
C14
.01
C9
. 022
TP5
TP4
TP6
TP8
TP7
CW
R4
25K
Q1
20%
1. 1K
RT1
t
+
R22
300
R14
10K
R10
309K
R24
487K
R12
30. 1K
500
R19
0
R21
R29
300
5
20
COMMON
MG
5%
3W
T
20%
10V
1%
1%
1%
1%
1%
1%
1%
MF
0. 1%
44
52
1
60
28
39
765432
22
19
32 34 40 42 43 45
27
25
26
13
56
5818
16
33
55
50
49
48
47
31
46
41
21
20
14
35
101112
51
59
37
24
30
17
15
36
57
9
29
8
23
38
53
54
1%
MF
1. 235V
0. 1%
MF
20%
3750V
16V
23
4
8
4
7
6
4
4
5
21
20%
35V
T
0. 1%
MF
1%
50V
M
T
20%
6V
VOLT/ OHMS
50V
32
54
1
M
1KV
10%
50V
1%
1%
MF
0. 1%
VDD
SWS
VSS1
BCLK
VBT+
DATA0
DATA1
DATA2
DATA3
VSS2
VSS2
DGND
DGND
VSS2
VDD
VDD
READ*
ADR5
ADR4
ADR3
ADR2
ADR1
ADR0
CLK
DGND
DGND
OHMS
ISRC
VSS1
REFH
AFO
FAO
REF I
AVAOM
AGND
BGND
APV0
FAI
VBT+
ACV
AGND
VDD
WRI TE*
DGND
DGND
25%
MG
5%
3W
1W MF
+0%- 20%
1W
20% T
50V
M
FLUKE 7-300-1201
(1 of 2)
4700PF
C6
02%
010V
4700PF
C5
02%
010V
as12f.eps
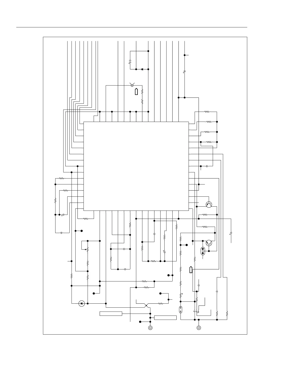
Figure 4-6. Model 7-300 Schematic
StockCheck.com

Related product manuals