EasyManua.ls Logo

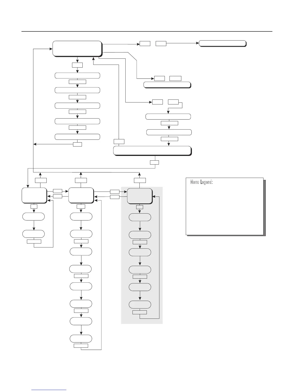
Fluke 9102S - Figure 4 Controller Operation Flowchart

Fluke 9102S
52 pages
Print Icon
To Next Page IconTo Next Page
To Next Page IconTo Next Page
To Previous Page IconTo Previous Page
To Previous Page IconTo Previous Page
Loading...
9102S Dry-Well Calibrator
Temperature Set-point
20
Figure 4
UP
UP
DOWN
DOWN
SET
Operating
Parameters
Menu
SET
SET
SET/EXIT
SET/EXIT
SET/EXIT
Cal
Menu
SET/EXIT
SET/EXIT
Serial
Interface
Menu
BAUD
Rate
Adjust
BAUD Rate
Sample
Period
Adj. Sample
Period
Duplex
Mode
Adj. Duplex
Mode
Linefeed
Adjust
Linefeed
Select ALPHA
Adjust ALPHA
Select DELTA
Adjust DELTA
EXIT
EXIT
EXIT
EXIT
DOWN
SET
SET
SET
+
+
+
Display Power
Set-Point Resistance
SET
SET/EXIT
SET
SET
Select Setpoint
Adjust Setpoint
Units °C/°F
Scan On/Off
Scan Rate
Display
Temperature
Configuration Menu
Secondary Functions
x5
HL
Adj. HL
SET/EXIT
Units °C/°F
Set Proportional Band
Select R0
Adjust R0
u
EXIT
DO NOT CHANGE THESE VALUES
SET/EXIT
SET/EXIT
SET
Cal
Menu
SET/EXIT
Select ALPHA
Adjust ALPHA
Select DELTA
Adjust DELTA
x5
Select R0
Adjust R0
DO NOT CHANGE THESE VALUES
SET/EXIT
SET/EXIT
Press “SET” to step through the menu and
to store the parameter value.
Press “EXIT” briefly to skipaparameter
without storing the parameter value.
Hold “EXIT” (2seconds) to exit the menu
and display the temperature
»
Menu Legend:
SET/EXIT
SET/EXIT
SET/EXIT
SET/EXIT
SET/EXIT
Controller operation flowchart

Table of Contents

Related product manuals