EasyManua.ls Logo

Frymaster H55 Series - Page 27

Frymaster H55 Series
170 pages
Print Icon
To Next Page IconTo Next Page
To Next Page IconTo Next Page
To Previous Page IconTo Previous Page
To Previous Page IconTo Previous Page
Loading...
High-Ef ciency Gas
2-22
T
D
G
N
D
A
L
A
R
M
2
5
V
+
R
IG
H
T
I
G
N
I
T
O
R
V
A
L
V
E
T
E
M
P
P
R
O
B
E
B
L
O
W
E
R
2
4
V
H
I
G
H
L
I
M
IT
O
P
T
I
O
N
A
L
A
I
R
S
W
I
T
C
H
6
J
3
1
1
4
8
9
R
-
H
E
A
T
L
E
D
4
R
-
G
V
L
E
D
5
R
P
W
R
V
1
D
A
L
A
R
M
3
5
1
0
4
1
4
1
3
1
1
J
2
3
5
1
0
4
1
4
1
3
1
1
T
R
O
U
B
L
E
P
O
W
E
R
H
E
A
T
B
N
R
G
N
D
G
V
A
I
R
2
4
V
L
E
D
3
R
I
G
H
T
I
G
N
IT
I
O
N
M
O
D
U
L
E
T
D
B
N
R
G
N
D
G
N
D
2
5
V
+
L
E
F
T
I
G
N
I
T
O
R
V
A
L
V
E
T
E
M
P
P
R
O
B
E
1
2
V
G
V
H
I
G
H
L
I
M
I
T
L
IN
E
V
O
L
T
A
G
E
3
1
5
9
8
4
6
2
J
1
L
-
H
E
A
T
L
E
D
2
K
1
H
E
A
T
R
E
L
A
Y
1
2
V
L
E
D
6
L
-
G
V
L
E
D
1
L
P
W
R
V
2
D
A
L
A
R
M
1
5
1
5
1
4
1
4
6
6
1
2
1
2
2
2
1
1
P
O
W
E
R
O
N
/O
F
F
T
R
O
U
B
L
E
L
E
F
T
I
G
N
I
T
I
O
N
M
O
D
U
L
E
1
2
2
T
M
T
M
O
N
/O
F
F
S
D
H
V
A
1
K
4
7
K
1
/
5
0
A
1
K
4
7
K
1
/
5
0
H
V
F
1
F
u
s
e
n
o
t
a
p
p
lic
a
b
le
t
o
f
r
y
e
r
s
m
a
n
u
f
a
c
t
u
r
e
d
b
e
f
o
r
e
6
/
9
6
L
I
N
E
V
O
L
T
A
G
E
1
2
V
D
C
2
4
V
A
C
1
2
V
A
C
P
R
O
B
E
C
I
R
C
U
I
T
S
O
U
N
D
D
E
V
I
C
E
C
I
R
C
U
I
T
A
I
R
L
E
D
n
o
t
a
p
p
li
c
a
b
le
t
o
f
r
y
e
r
s
m
a
n
u
f
a
c
t
u
r
e
d
b
e
f
o
r
e
6
/
9
6
H
E
A
T
H
O
O
D
R
E
L
A
Y
H
5
0
/
5
2
/
5
5
S
E
R
I
E
S
D
U
A
L
-
V
A
T
B
E
F
O
R
E
J
U
N
E
1
9
9
6
&
A
F
T
E
R
J
U
L
Y
1
9
9
9
D
R
A
IN
S
A
F
E
T
Y
S
W
I
T
C
H
D
R
A
I
N
S
A
F
E
T
Y
S
W
I
T
C
H
D
R
A
I
N
S
A
F
E
T
Y
S
W
I
T
C
H
O
N
L
Y
O
N
U
N
I
T
S
W
I
T
H
B
U
I
L
T
-
I
N
F
I
L
T
R
A
T
I
O
N
A
I
R
S
W
I
T
C
H
O
N
L
Y
O
N
C
E
A
N
D
S
O
M
E
E
X
P
O
R
T
U
N
I
T
S
K
2
H
E
A
T
R
E
L
A
Y
F
2
F
U
S
E
A
L
A
R
M
F
1
F
U
S
E
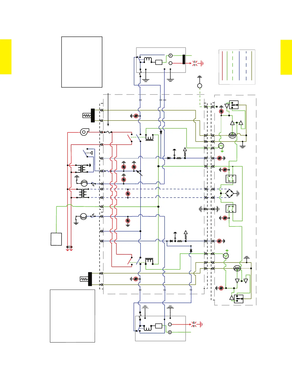
Depending on gas
valve, top safety
drain switch may
be before or after
gas valve.
This two-module design was always used
in CE countries and the Paci c Rim.
1986 to CURRENT PRODUCTION