EasyManua.ls Logo

Frymaster H55 Series - Page 28

Frymaster H55 Series
170 pages
Print Icon
To Next Page IconTo Next Page
To Next Page IconTo Next Page
To Previous Page IconTo Previous Page
To Previous Page IconTo Previous Page
Loading...
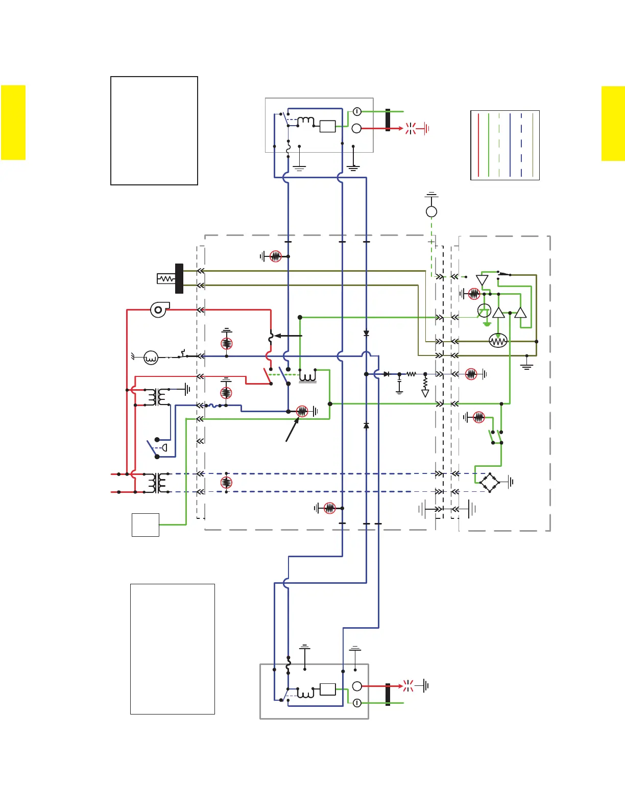
High-Ef ciency Gas
2-23
Depending on gas
valve, top safety
drain switch may
be before or after
gas valve.
This two-module design was always
used in CE countries and the Paci c
Rim.
K3
HEAT
RELAY
BLOWER
12V
24V
TEMP
PROBE
24V
LED 3
LED 5
R-GV
R-
HEAT
LED 4
R
PWR
V1S
ALARM
LED 6
12V
L HEAT
LED 2
L
PWR
ALARM
V2S
ON/
OFF
TROUBLE
HEAT
T
J3
6
212
9
11
85
4
3
1
J2
11
11
4
4
13
13
14
14
10
10
5
5
3
3
1
1
2
2
RIGHT IGNITION
MODULE
ALARM
TD
VALVE
GND
BNR
GND
RIGHT
IGNITOR
LEFT IGNITION
MODULE
25V+
ALARM
T
D
VALVE
GND
LEFT
IGNITOR
SD
M
LINE
VOLTAGE
GND
BNR
DRAIN
SAFET
Y
SWITCH
LINE VOLTAGE
12 VDC
24 VAC
12 VAC
PROBE CIRCUIT
SOUND DEVICE CIRCUIT
HV
HV
1/50
A
47K
1K
F1
F1 Fusenot
applicable to
fryers
manufactured
before 6/96
AIR
LEDnot
applicable to fryers
manufactured before
6/96
25V+
HOOD
RELAY
AIR
POWER
GV
F2
FUSE
H50/52/55 SERIES – FULL-VAT –BEFOR
E JUNE 1996 &AFTER JULY 1999
HIGH
LIMIT
OPTIONAL
AIR
SWITCH
DRAIN SAFETY SWITCH
ONLY ON UNITS WITH
BUILT-IN FILTRATION
AIR SWITCH ONLY ON CE
AND SOME EXPORT UNITS
H50/53/55 SERIES — Two Ignition Modules