EasyManua.ls Logo

Frymaster H55 Series - Page 43

Frymaster H55 Series
170 pages
Print Icon
To Next Page IconTo Next Page
To Next Page IconTo Next Page
To Previous Page IconTo Previous Page
To Previous Page IconTo Previous Page
Loading...
Electric Fryers
3-10
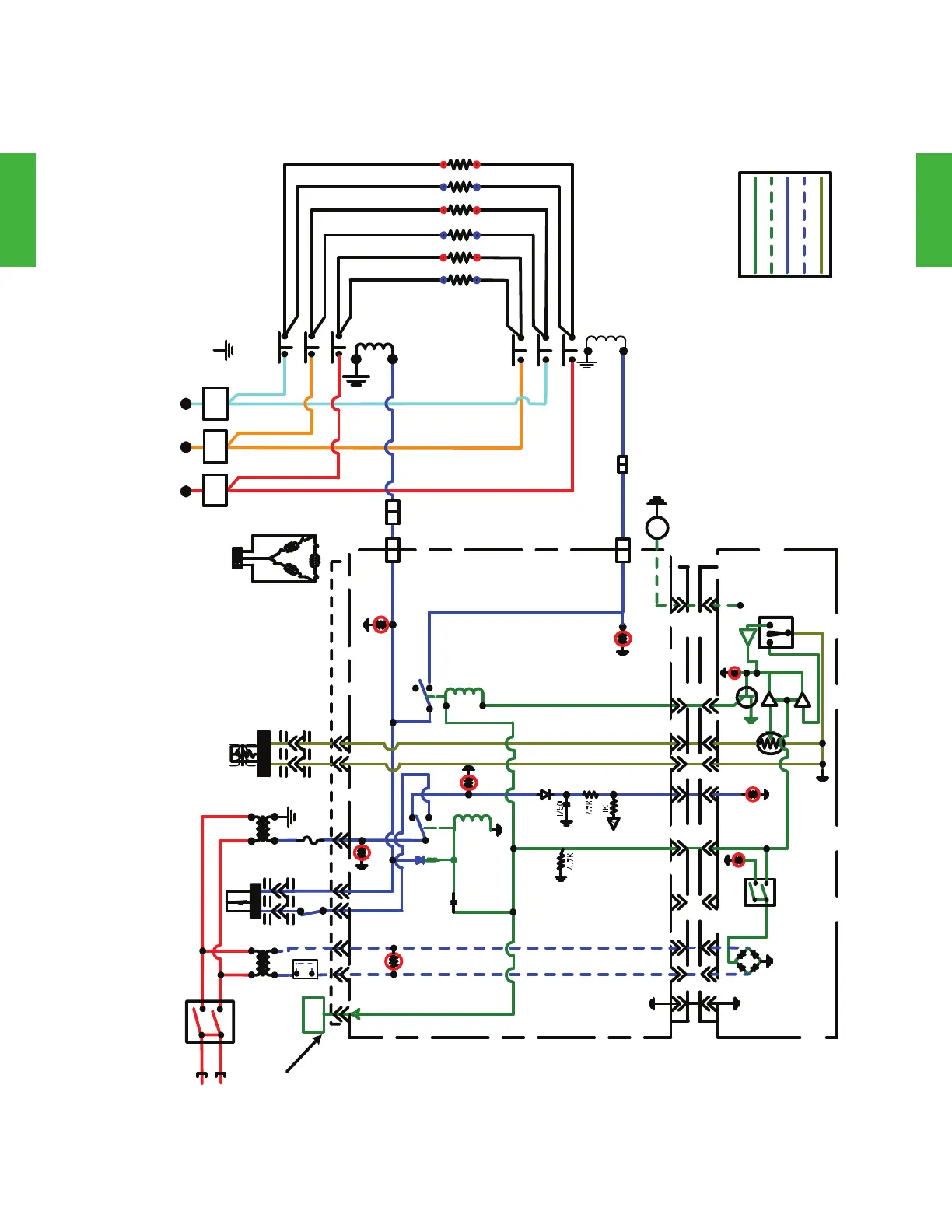
Rotating Electric RE14/RE17/RE22 Series (Including McDonald’s) - Full-vat
(/(&75,&5(6(5,(6,1&/8',1*0F'21$/'¶6 )8//9$7
9
+,*+
/,0,7
'5$,1
6$)(7<
6:,7&+
3+$6(32:(5
7(50,1$/6
*1'

-
 
-
-
-
-






/$7&+,1*
&217$&725
&
&
+,
+7
7528%/(
32:(5
67$1'%<
2))
&20387(5&21752//(5
,17(5)$&(
%2$5'
&203
-
$/
.
/$7&+
5(/$<
.
+($7
5(/$<
+($7
&
&
9
/
/
7(03
352%(
9
+,*+ /,0,7
5(/$<
9'&


+7
5(/$<
+22'
5(/$<
/
/
7
0
6'
9'&
9$&
9$&
352%(&,5&8,7
6281''(9,&(&,5&8,7
$SSOLFDEOHWR
0F'RQDOGV
8QLWV2QO\
0$,132:(5
6:,7&+
&
&21752/
&,5&8,7
9
)86(
&
),5(
&87
2))
/

Related product manuals