EasyManua.ls Logo

FTDI LibFT4222 - Figure 3.10 Slave Sends Transfer Request (no ACK); Figure 3.8 Slave Sends Transfer Request; Figure 3.9 SPI Master Transfer Request (no ACK); SPI Slave Init

Default Icon
78 pages
Print Icon
To Next Page IconTo Next Page
To Next Page IconTo Next Page
To Previous Page IconTo Previous Page
To Previous Page IconTo Previous Page
Loading...
Application Note
AN_329 User Guide For LibFT4222
Version 1.5
Document Reference No.: FT_001060 Clearance No.: FTDI#406
36
Product Page
Document Feedback Copyright © Future Technology Devices International Limited
The encapsulation of header is done by support-lib.
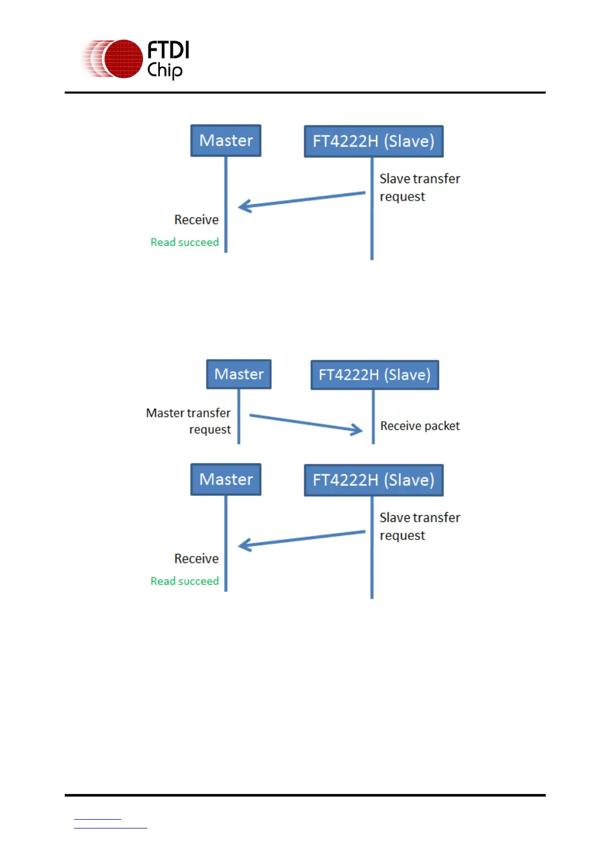
Figure 3.8 Slave sends transfer request
SPI_SLAVE_NO_ACK
This option is to reduce the complication of SPI_SLAVE_WITH PROTOCOL.
It removes the ACK response from the Slave.
Figure 3.9 SPI Master Transfer Request (NO ACK)
Figure 3.10 Slave sends transfer request (NO ACK)
SPI_SLAVE_NO_PROTOCOL
This option provides no protocol for SPI Slave function, and it is configured and initialized with the
API FT4222_SPISlave_InitEx.
In this SPI Slave operational mode, the Sync Word 0x5A is not inserted. And there is no
additional process in support-lib.
Users can design own protocol(s) to communicate with a SPI master.
3.4.1 SPI Slave Init
FT4222_STATUS FT4222_SPISlave_Init(FT_HANDLE ftHandle)

Table of Contents