EasyManua.ls Logo

Fujitsu ARXG24KMLA -  Compressor status output

Fujitsu ARXG24KMLA
228 pages
Print Icon
To Next Page IconTo Next Page
To Next Page IconTo Next Page
To Previous Page IconTo Previous Page
To Previous Page IconTo Previous Page
Loading...
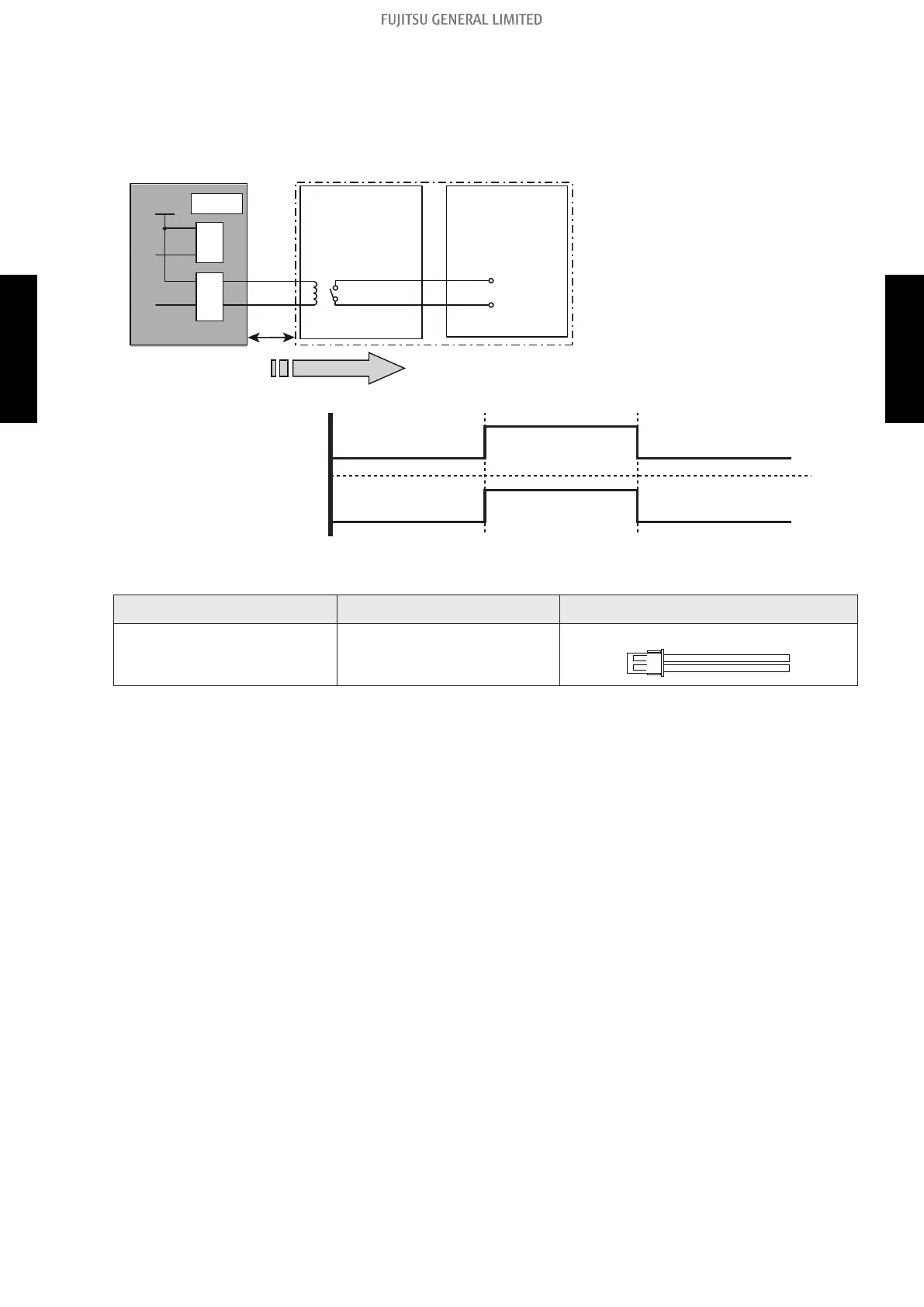
Compressor status output
Signal on compressor operation status is generated when the compressor is running.
Circuit diagram example
Outdoor unit
control PCB
Example:
Relay unit
Connected unit (Locally purchased)
Example: Fan
Signal
Connector
1
2
1
2
10m*
12 V
On/
Off
P590
On/
Off
PA590
Output voltage (Vcc): DC 12 V
50 mA or less
*: Make the distance from the
PCB to the connected unit with-
in 10 m.
Operation
Stop
On
Off
Compressor
status
Output signal
Optional part
Part name Model name Exterior
External connect kit UTY-XWZXZ3
External output wire
- 138 -
6-2. Outdoor unit 6. External input and output
SYSTEM
DESIGN
SYSTEM
DESIGN

Table of Contents

Other manuals for Fujitsu ARXG24KMLA

Related product manuals