EasyManua.ls Logo

FULTON J Series - Page 53

FULTON J Series
88 pages
Print Icon
To Next Page IconTo Next Page
To Next Page IconTo Next Page
To Previous Page IconTo Previous Page
To Previous Page IconTo Previous Page
Loading...
J OIL-E-08 2008
5
5
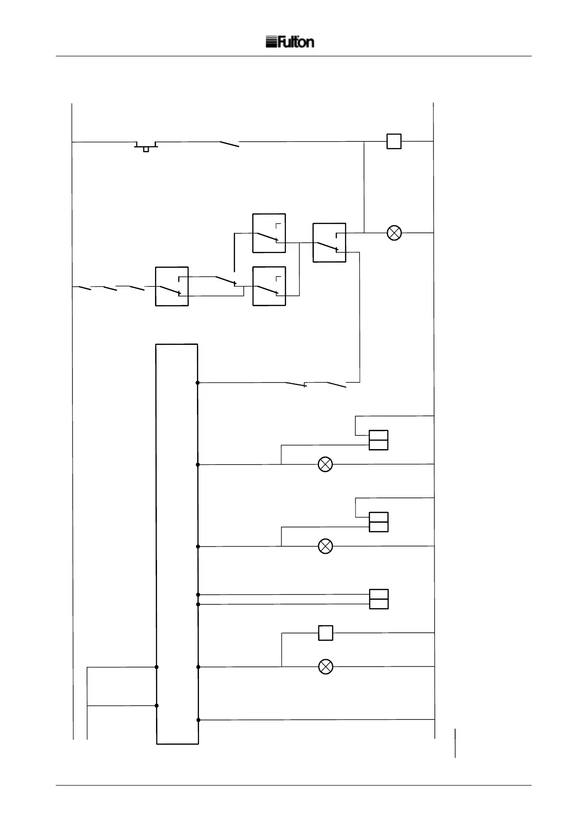
FIG. 27 6J - 30J BURNER CONTROL CIRCUIT (Oil Boilers only)
48
CC
N
N
CC
65
66
60
61
R3
FLAME
SENSOR
IGNITION
A
2
12
IGNITION
10
6
8
3
AUTO/MANUAL
SWITCH
(IF FITTED)
PS1
PS4 SET BACK
PRESSURE
(IF FITTED)
R2
NOTE:
FOR CIRCUIT CONTINUATION INSTRUCTION REFER TO
DRAWING EJ060000.
6J-30J SERIES PANEL
BURNER CONTROL CIRCUIT
(FOR OIL BOILERS ONLY)
R8
AUTO
MANUAL
97
98
MAIN
VALVE
OIL
VALVE
4
1
HIGH
PRESSURE
RESET
(IF FITTED)
HIGH
PRESSURE
PS3
(IF FITTED)
LC - LW1 (5, 6)
or
1st SPIRAX - (6+7)
R4
(IF FITTED)
FLAME
FAILURE
R4
(IF FITTED)
R4
(IF FITTED)
11
ISSUE 2.- 'BHO72' was 'BHO64' and TERM: 61 was to 'N'
ISSUE 3.- R5 SWITCH ADDED.
R5
(IF FITTED)
2nd SPIRAX - (6+7)
EJ06 0007-4
DANFOSS BHO 72

Other manuals for FULTON J Series

Related product manuals