EasyManua.ls Logo

FULTON J Series - Page 54

FULTON J Series
88 pages
Print Icon
To Next Page IconTo Next Page
To Next Page IconTo Next Page
To Previous Page IconTo Previous Page
To Previous Page IconTo Previous Page
Loading...
J OIL-E-08 2008
5 5
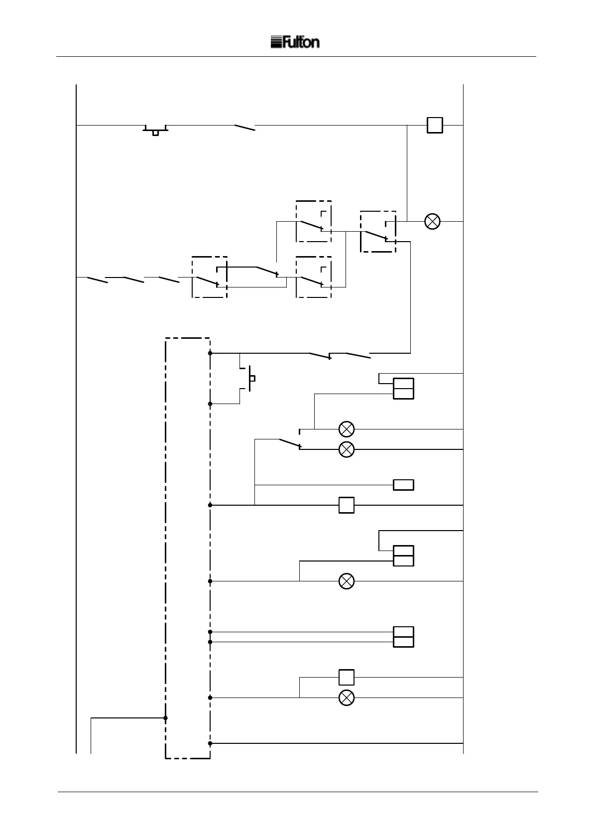
FIG. 28 40J - 60J BURNER CONTROL CIRCUIT (Oil Boilers only)
49
CC
N N
CC
65
66
60
61
R3
FLAME
SENSOR
IGNITION
A
8 1
IGNITION
7 3
4
AUTO/MANUAL
SWITCH
(IF FITTED)
PS1
PS4 SET BACK
PRESSURE
(IF FITTED)
R2
40J-60J SERIES PANEL
BURNER CONTROL CIRCUIT
(FOR OIL BOILERS ONLY)
R8
AUTOMANUAL
96
98
LOW
FIRE
VALVE
TR
5 A
HIGH
PRESSURE
RESET
(IF FITTED)
HIGH
PRESSURE
PS3
(IF
FITTED)
LC - LW1 (5, 6)
or
1st SPIRAX (6+7)
FLAME
FAILURE
R4
(IF FITTED)
R4
(IF FITTED)
2
TR
97
LOW
FIRE
HIGH
FIRE
FLAME
FAILURE
RESET
9
R4
(IF
FITTED)
HIGH
FIRE
VALVE
R5
(IF FITTED)
2nd SPIRAX (6+7)
EJ06 0008-3
SATRONIC DKW 972

Other manuals for FULTON J Series

Related product manuals