EasyManua.ls Logo

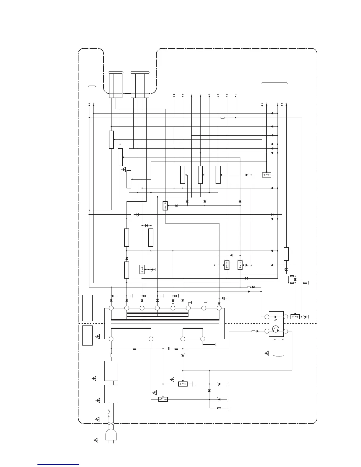
FUNAI LC5-D20BB - Power Supply Block Diagram

FUNAI LC5-D20BB
52 pages
Print Icon
To Next Page IconTo Next Page
To Next Page IconTo Next Page
To Previous Page IconTo Previous Page
To Previous Page IconTo Previous Page
Loading...
7-5
A7340BLP
Power Supply Block Diagram
LINE
FILTER
L601
AC601
AC CORD
BRIDGE
RECTIFIER
D611,D613,
D614,D616
HOT COLD
T601
16
13
10
11
15
9
4
4
3
1
2
MAIN CBA
HOT CIRCUIT. BE CAREFUL.
2
6
7
12
14
IC601
ERROR
VOLTAGE
DET
F601
T4A H 250V
Q600
Q601
+35V
P-ON+5
P-ON+1.5V
AL+12V
P-ON+9V
AL+3.3V(D)
P-ON+3.3V
TUNER+5V
P-25V-ON
P-ON-H
PROTECT-1
PROTECT-2
RESET
AL+33V
INV+21V
CN101A
TO SYSTEM
CONTROL
BLOCK DIAGRAM
TO LCD BACKLIGHT
BLOCK DIAGRAM
TO LCD MAIN
CBA UNIT
(CN101B)
Q907
Q908
Q913
Q909
IC900
+5V REG.
Q902,D920
+3.3V REG.
Q901,D916
+3.8V REG.
Q920
RESET
15 PANEL+25V
16 PANEL-6V
17
PANEL+10.8V
CN102A
TO LCD MAIN
CBA UNIT
(CN102B)
5,6
PANEL+3.3V
7 AL+3.3V(D)
9
P-ON+5
11 AL+3.3V(A)
Q915,D943
+1.5V REG.
Q903,Q905
SW+3.3V
Q910,D936
SW+10.8V
Q906,D926
+9V REG.
Q914
Q904
SW+3.3V
Q911,Q912
SW+25V
Q900
CAUTION !
Fixed voltage (or Auto voltage selectable) power supply circuit is used in this unit.
If Main Fuse (F601) is blown , check to see that all components in the power supply
circuit are not defective before you connect the AC plug to the AC power supply.
Otherwise it may cause some components in the power supply circuit to fail.
NOTE:
The voltage for parts in hot circuit is measured using
hot GND as a common terminal.
CAUTION !
For continued protection against fire hazard,
replace only with the same type fuse.

Related product manuals