EasyManua.ls Logo

FUNAI LC5-D20BB - LCD Backlight Block Diagram

FUNAI LC5-D20BB
52 pages
Print Icon
To Next Page IconTo Next Page
To Next Page IconTo Next Page
To Previous Page IconTo Previous Page
To Previous Page IconTo Previous Page
Loading...
7-6
A7340BLLB
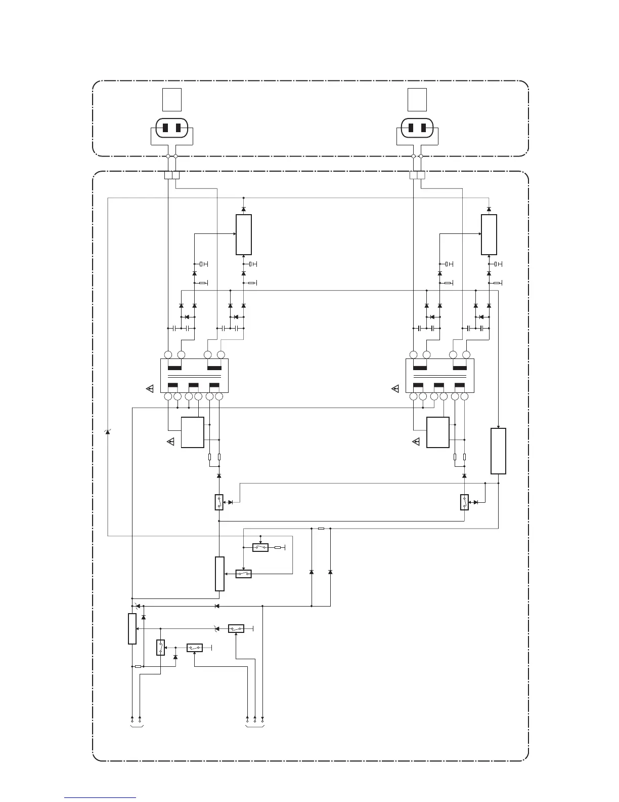
LCD Backlight Block Diagram
CURRENT
CONTROL
SWITCH
Q421
Q424
T401
CN401
LCD MODULE
BACK
LIGHT
BACK
LIGHT
OVER VOLTAGE
PROTECTOR
Q422,423
1
2
CN403
1
2
9
7
3
5
2
6
1
4
10
8
TO
POWER
SUPPLY
BLOCK
DIAGRAM
TO
SYSTEM
CONTROL
BLOCK
DIAGRAM
MAIN CBA
CURRENT
CONTROL
SWITCH
Q461
Q464
T403
OVER VOLTAGE
PROTECTOR
Q462,463
9
7
3
5
2
6
1
4
10
8
OVER CURERENT
PROTECTOR
Q425
Q406
Q405
Q404
+10V REG.
Q401
Q402
Q403
Q407
INV+21V
+35V
BACKLIGH-SW
BACKLIGHT-ADJ
PROTECT-1
SW+21V

Related product manuals