EasyManua.ls Logo

Furuno NAVNET 1824C - System Configurations

Furuno NAVNET 1824C
240 pages
To Next Page IconTo Next Page
To Next Page IconTo Next Page
To Previous Page IconTo Previous Page
To Previous Page IconTo Previous Page
Loading...
x
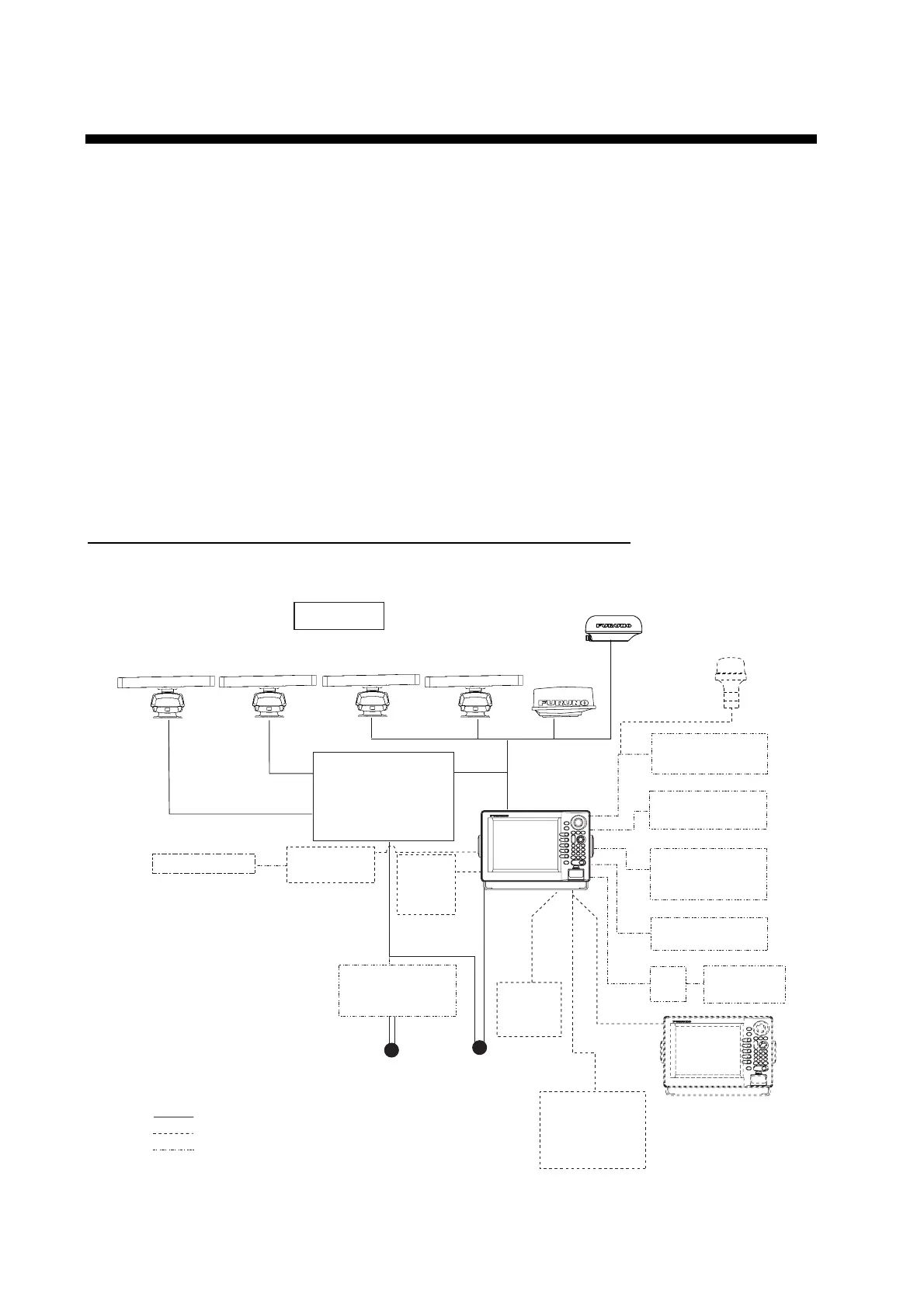
SYSTEM CONFIGURATIONS
All NavNet products incorporate a “network circuit board” to integrate each NavNet product
on board through an optional LAN cable (Ethernet 10BASE-T). Each NavNet product is
assigned an IP address to enable transfer of images between other NavNet products. For
example, video plotter pictures can be transferred to a radar and vice versa. Pictures
received via the NavNet may be adjusted at the receiving end.
The number of display units which may be installed depends on the number of network
sounder connected. For a system incorporating three or more products, a “hub” is required
to process data.
For one network sounder: one radar and three plotters, or four plotters
For two network sounder: one radar and two plotters, or four plotters
Note: NavNet2 equipment cannot be connected to initial version NavNet equipment.
NavNet system (Model 1824C/1834C/1934C/1944C/1954C/1964C)
External buzzer
PC
Heading sensor
Rectifier
RU-3423
Echo sounder
Navigator
GPS Receiver
GP-320B/330B
OR
Weather Station
WS-200
12 - 24 VDC*
Network
Sounder
ETR-6/10N
ETR-30N
Other NavNet unit
(GD-1920C, etc.)
Antenna Unit
MODEL
1834C
MODEL
1934C
MODEL
1944C
Display unit
RDP-149
100/110/115/220/230 VAC
1φ, 50/60 Hz*
VGA monitor
Remote display
Video equipment
MODEL
1954C
Power Supply Unit
PSU-005
(MODEL 1954C)
Power Supply Unit
PSU-008
(MODEL 1964C)
*: The power for the power supply unit
and display unit must be drawn from
the same power source.
Facsimile
Receiver
FAX-30
MODEL1824C
ARPA
ARP-11
(Built-in)
: Standard
: Option
: Local supply
MODEL
1964C
AIS transponder
AIS Interface
IF-1500AIS*
* Not required for AIS
Transponder FA-150
HUB
FA-30
AIS RECEIVER
NavNet system (Model 1824C/1834C/1934C/1944C/1954C/1964C)

Table of Contents

Related product manuals