EasyManua.ls Logo

G-Tec LibraPro - LIBRAPRO Single Configuration Electrical Setup; Electrical System Configuration for Single UPS

G-Tec LibraPro
57 pages
Print Icon
To Next Page IconTo Next Page
To Next Page IconTo Next Page
To Previous Page IconTo Previous Page
To Previous Page IconTo Previous Page
Loading...
Pag. 12 / 57 0MNLIBRAPROK10NPENUA 01
3. LIBRAPRO in single configuration
The operations described in this chapter must be carried out exclusively by a specialized technician.
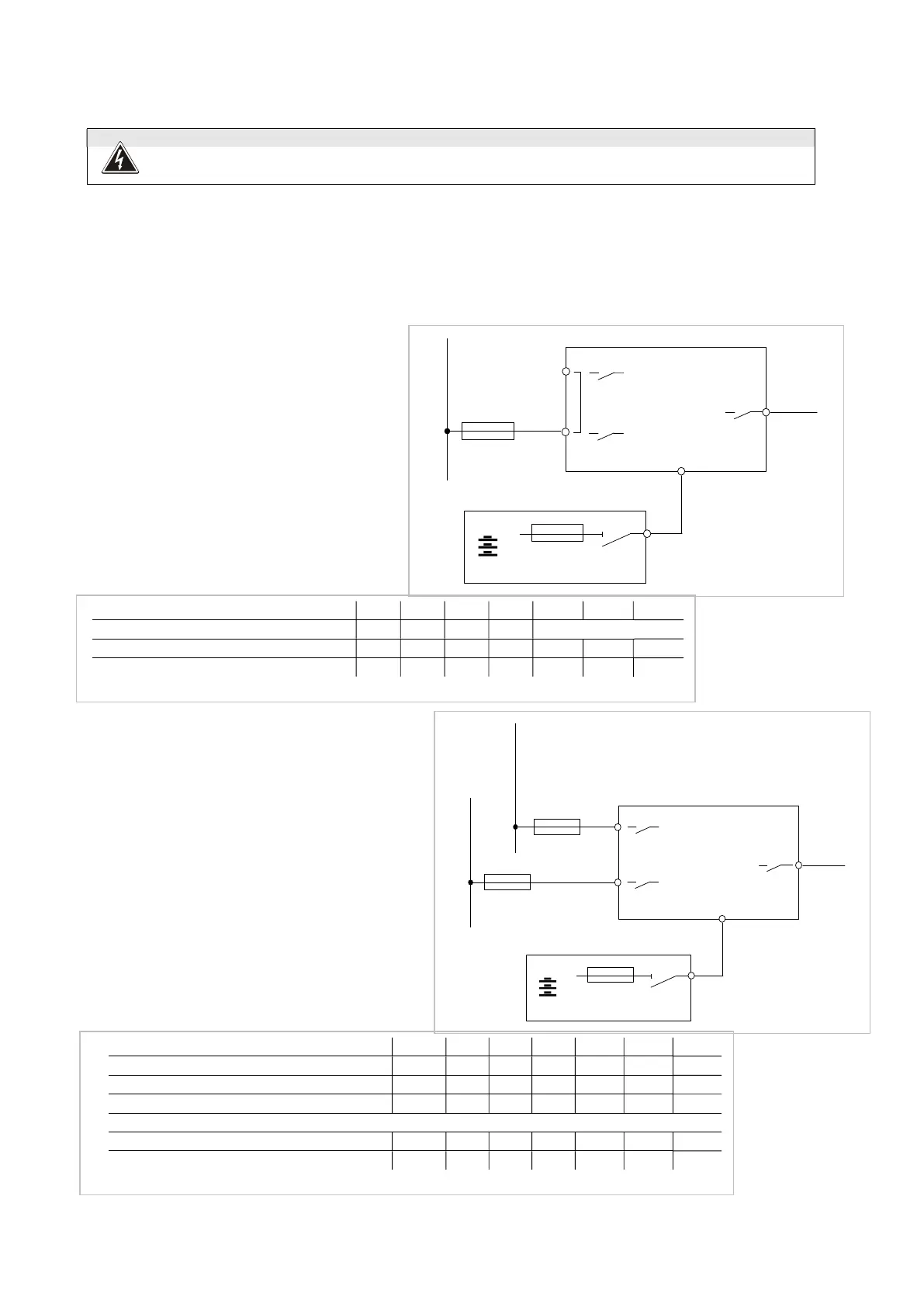
3.1 Set-up of the electrical system
3.1.1 ac Input
The UPS input must have a max. current protection device. The protection device should be sized according to the
situation, as follows:
a) single power line
b) main power supply and separate by-pass
a) Single power line (F input line protection)
The UPS input must have a max. current
protection device for the section of line coming
from the distribution panel. The fuse represented
with the letter F.
b) main power supply and by-pass separate
(Fmains and G by-pass input line protection)
When there are two separate power lines, the main
power line and the by-pass line, two protection
devices must be provided (indicated with the letters F
and G in the drawing), one for each line.
10 15 20 30 40 60 80
input line
Imax (100% load, and battery recharging)
22 34 45
65 87 131 17
5
External [F] fuse type gG (*) [A] 32 40 63 80 100 160 200
(*) or equivalent circuit breakers
10 15 20 30 40 60 80
mains line
Imax (100% load, and battery recharging)
22 34 45
65 87 131 17
5
External [F] fuse type gG (*) [A] 32 40 63 80 100 160 200
By-pass line
Current 14,5 22 29 43 59 87 116
External [G] fuse type gG (*) [A] 20 25 32 50 80 100 125
(*) or equivalent circuit breakers
MAINS LINE
+/-
LOAD
UPS
BATTERY CABINET
F
SWBY
SWIN
SWOUT
MAINS LINE
+/-
LOAD
UPS
BATTERY CABINET
F
SWBY
SWIN
SWOUT
BY-PASS LINE
G

Table of Contents

Related product manuals