EasyManua.ls Logo

Generac Power Systems 4451 & 4986 - Section 6: DIAGNOSTIC TESTS; TEST 1 - CHECK NO-LOAD VOLTAGE AND FREQUENCY

Generac Power Systems 4451 & 4986
90 pages
Print Icon
To Next Page IconTo Next Page
To Next Page IconTo Next Page
To Previous Page IconTo Previous Page
To Previous Page IconTo Previous Page
Loading...
Section 5
TROUBLESHOOTING FLOWCHARTS
Page 35
GOOD
BAD
TEST 50 - CHECK
WIRE 167
REPLACE
BAD
REPLACE
BAD
REPLACE
BAD
CORRECT
WIRING
BAD
REPLACE
BAD
REPAIR
OR
REPLACE
REPAIR OR REPLACE
WIRE 14
REPAIR
OR
REPLACE
REPAIR
OR
REPLACE
BAD
REPLACE
REPLACE
GOOD
GOOD
GOOD
(WITH HM)
GOOD
(WITHOUT HM)
GOOD
GOOD
GOOD
BAD
BAD
GOOD
GOOD
FUSE BLOWS
UPON
INSTALLATION
CONTINUITY
MEASURED
FUSE BLOWS
WHEN RUNNING
FUSE IS GOOD BUT
BLOWS WHEN PLACED
TO START
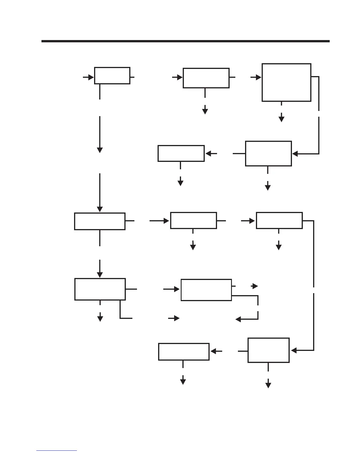
VERIFY START-RUN-STOP
SWITCH IS WIRED CORRECTLY
(SEE FIGURE 6-46, pg. 55)
Problem 10 - 10 Amp Fuse (F1) Blowing
INSTALL NEW
10 AMP FUSE
TEST 43 - CHECK
START STOP
RELAY (SSR)
CHECK FUEL
SOLENOID
(TEST 47)
AND STARTER
CONTACTOR RELAY
(TEST 44)
VERIFY BCR1
AND BCR2 ARE
WIRED
CORRECTLY
TEST 19 - CHECK
BATTERY CHARGE
RECTIFIER 2
(BCR2)
TEST 45 - CHECK
WIRE 15
BAD
TEST 49 - CHECK
WIRE 15B
TEST 46 - CHECK
WIRE 14 CIRCUIT
TEST 8 - DIODE /
RESISTOR
TEST 47 - CHECK
FUEL SHUTOFF
SOLENOID (FSS)
TEST 48 - CHECK
HOURMETER (HM)
IF EQUIPPED

Table of Contents

Related product manuals