EasyManua.ls Logo

Gigabyte GA-E7AUM-DS2H - Block Diagram

Gigabyte GA-E7AUM-DS2H
104 pages
Print Icon
To Next Page IconTo Next Page
To Next Page IconTo Next Page
To Previous Page IconTo Previous Page
To Previous Page IconTo Previous Page
Loading...
- 8 -
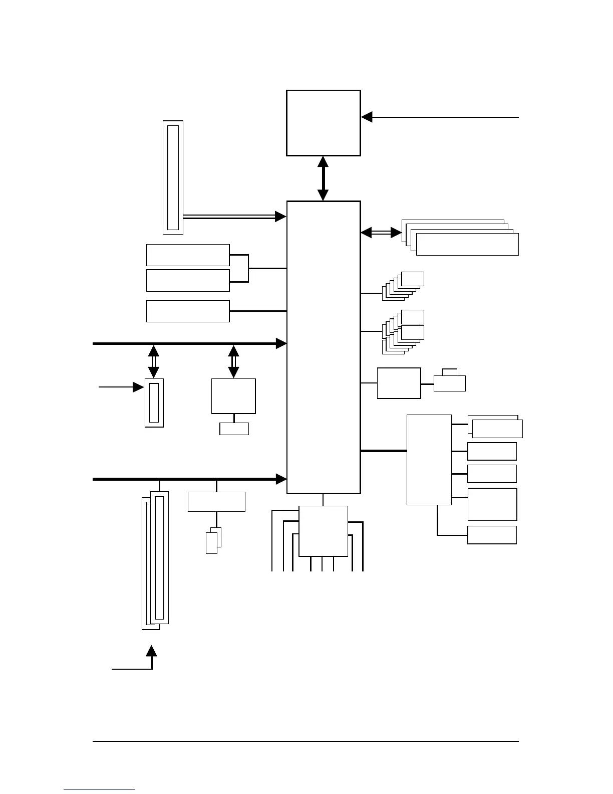
Block Diagram
LGA775
Processor
Host
Interface
NVIDIA
®
GeForce
9400
2 PCI
PCI Bus
Dual Channel Memory
PCI CLK
(33 MHz)
Floppy
PS/2 KB
or Mouse
CPU CLK+/- (333/266/200 MHz)
Center/Subwoofer Speaker Out
Line-Out
MIC
Line-In
SPDIF In
SPDIF Out
Side Speaker Out
Surround Speaker Out
CODEC
1 PCI Express x1
PCI Express Bus
PCIe CLK
(100 MHz)
x1
Dual BIOS
COM Port
PCIe CLK
(100 MHz)
PCI Express x16
ATA-133/100/66/33
IDE Channel
JMicron
368
x1
LPC BUS
IT8718
2 IEEE 1394a
TSB43AB23
6 SATA 3Gb/s
12 USB Ports
DVI-D
(Note)
HDMI
(Note)
D-Sub
LAN
RJ45
(Note) Simultaneous output for DVI-D and HDMI is not supported.
DDR2 800/667 MHz
RTL
8211CL
LPT Port

Table of Contents

Related product manuals