EasyManua.ls Logo

Gime HT 21 - Electrical Wiring Diagram; Detailed Wiring Diagram

Gime HT 21
Print Icon
To Previous Page IconTo Previous Page
To Previous Page IconTo Previous Page
Loading...
Manuale d’uso per machine da caffè GIME HT21-2013. Con riserva di modifiche.
User Manual for GIME HT21-2013 Espresso Coffee Machines. Specifications subject to change without notice.
37
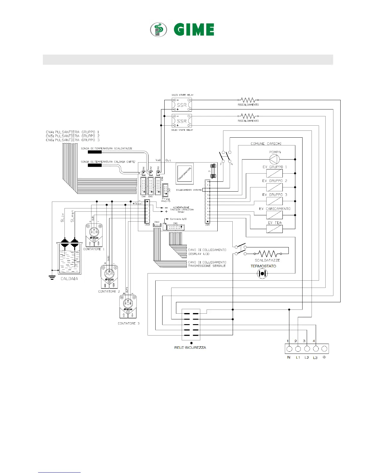
23. Schema elettrico – Wiring diagram

Related product manuals