EasyManua.ls Logo

Graco GMAX 3400 - Convertible Electric Motor will Not Run

Graco GMAX 3400
46 pages
Print Icon
To Next Page IconTo Next Page
To Next Page IconTo Next Page
To Previous Page IconTo Previous Page
To Previous Page IconTo Previous Page
Loading...
Troubleshooting
34 3A6400A
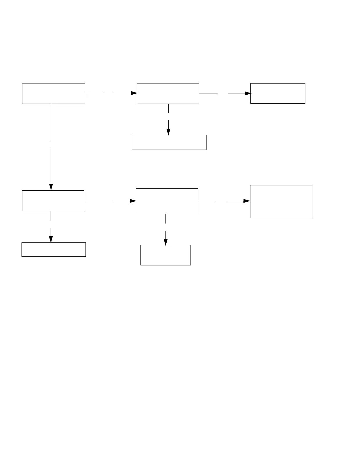
Convertible Electric Motor Will Not Run
Troubleshooting Procedure
(see following page for actual steps):
See Step 1. Is there
over 100 AC volts?
See step 2. Is there
over 100 AC volts?
Replace the power switch.
See Step 3. Is there
over 100 DC volts?
See engine test section.
Replace engine
control board.
YES
NO
YES
YES
YES
NO
NO
NO
Repair or replace
the power cord.
See Step 4. Is there
continuity through the
thermal sensor?
If engine is hot, let
cool and retest. If
step 4 still shows an
open, replace engine.

Other manuals for Graco GMAX 3400

Related product manuals