EasyManua.ls Logo

Gree FLEXX36HP230V1AO - 3.4.23 PH Bus High-Voltage Protection; 3.4.24 PU Charge Loop Error

Gree FLEXX36HP230V1AO
121 pages
To Next Page IconTo Next Page
To Next Page IconTo Next Page
To Previous Page IconTo Previous Page
To Previous Page IconTo Previous Page
Loading...
GREE DC INVERTER HEAT PUMP CONDENSING UNIT
49
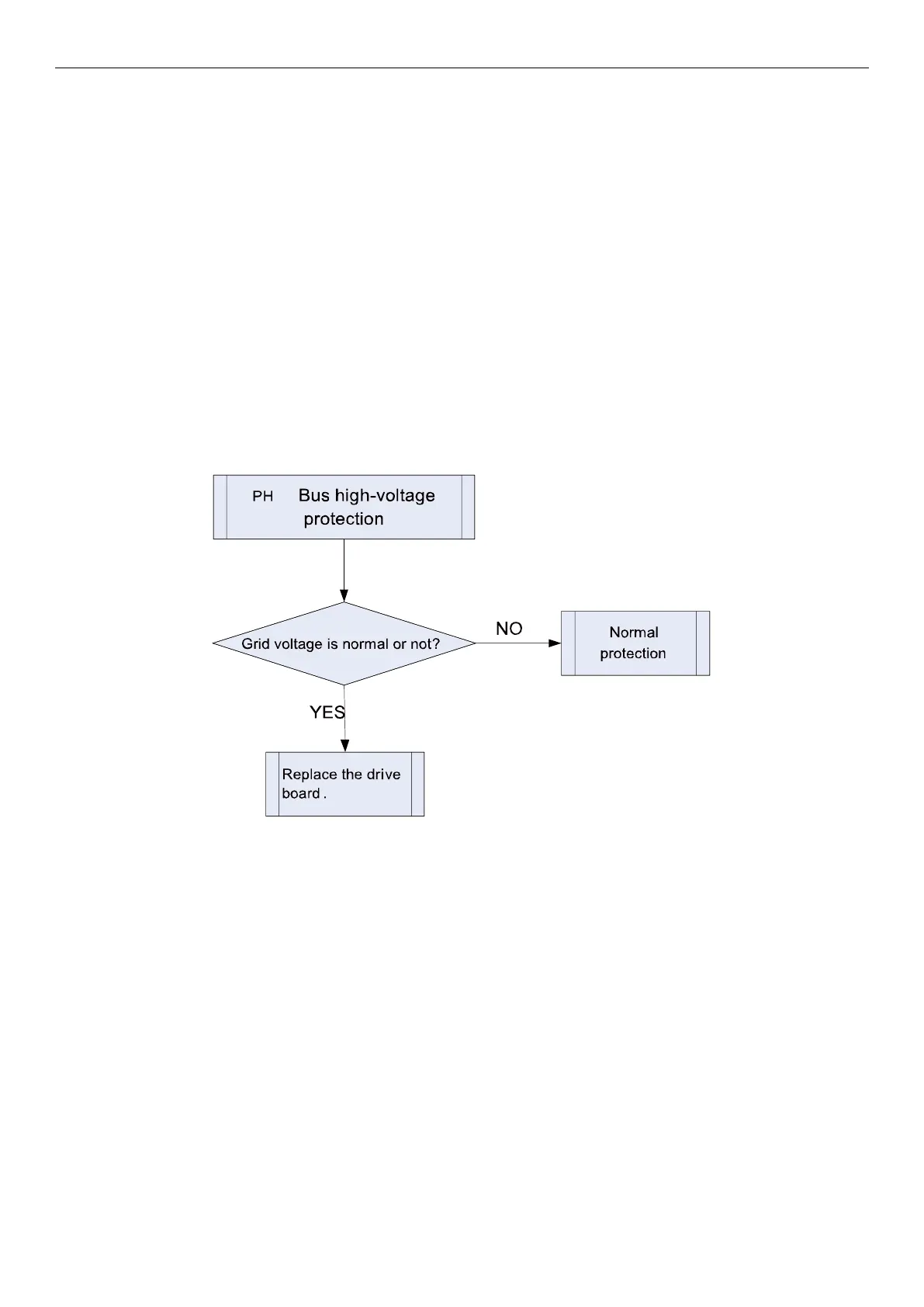
3.4.23 “PH” Bus High-Voltage Protection
Error display:
ODU mainboard LED displayer
Error judgment condition and method:
If there is no other malfunction and the busbar voltage is higher than the set value for high voltage protection,
then it can be judged that bus high-voltage protection occurs. System will shut down for protection.
Possible reason:
■Voltage of power grid is abnormal.
■Drive board busbar voltage sampling circuit element is damaged or drive board busbar voltage sampling AD
terminal is abnormal.
Troubleshooting
3.4.24 “PU” Charge Loop Error
Error display:
ODU mainboard LED displayer
Error judgment condition and method:
When the charge loop starts to get charged and the busbar voltage cannot reach the set value in a certain
period of time, then it can be judged that charge loop error exists. System will shut down for protection.
Possible reason:
■Voltage of power grid is abnormal. Voltage is too low.
■Drive board charge loop element is abnormal.
■Drive board busbar voltage sampling circuit element is damaged or drive chip busbar voltage sampling AD
terminal is abnormal.

Other manuals for Gree FLEXX36HP230V1AO

Related product manuals