EasyManua.ls Logo

Gree FXB5A-K - Malfunction Display: Indoor Unit Water Full Protection; Malfunction Display: Temperature Sensor Error

Gree FXB5A-K
207 pages
To Next Page IconTo Next Page
To Next Page IconTo Next Page
To Previous Page IconTo Previous Page
To Previous Page IconTo Previous Page
Loading...
Super Free Match
Service Manual
MAINTENANCE
N
131
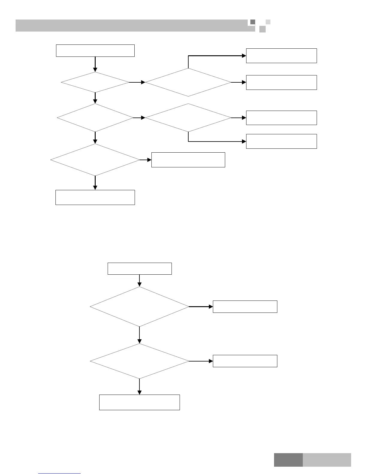
3.6 Malfunction display: Indoor unit water full protection
Water full protection
Is the water overflow?
Is the
water drainage pipe jammed or
water flows smoothly?
Check the
water drainage pump:
is it works?
Replace the mainboard of the
indoor unit
Adjust the water drainage pipe
Yes
No
Yes
Maintain the cables of water
drainage pump
Clear the water drainage pipe
Yes
Yes
No
No
Check the
Voltage of liquid level
switch : is it ok?
Maintain the liquid level
switch
Check the
Voltage of water drainage
pump : is it ok?
Replace the mainboard of the
indoor unit
Yes
Yes
No
No
3.7 Malfunction display: Temperature sensor error
The resistance value of discharge temperature sensor is 50 K;
The resistance value of outside temperature sensor and inside temperature sensor are all 15 K;
The others are 20 K.
Temperature sensor error
The plug
on temperature sensor is correctly
connected to the socket on
mainboard, is it?
Remove the
temperature and measure its
resistance value: is it within
normal range?
Replace the mainboard of unit
Check the orientation of
plug and socket
Replace the temperature
sensor
Yes
No
Yes
No

Table of Contents

Related product manuals