EasyManua.ls Logo

Gree FXB5A-K - Malfunction Display: High;Low Pressure Sensor Error; Power Distribution; Diagram of Power Distribution

Gree FXB5A-K
207 pages
Print Icon
To Next Page IconTo Next Page
To Next Page IconTo Next Page
To Previous Page IconTo Previous Page
To Previous Page IconTo Previous Page
Loading...
Super Free Match
Service Manual
MAINTENANCE
132
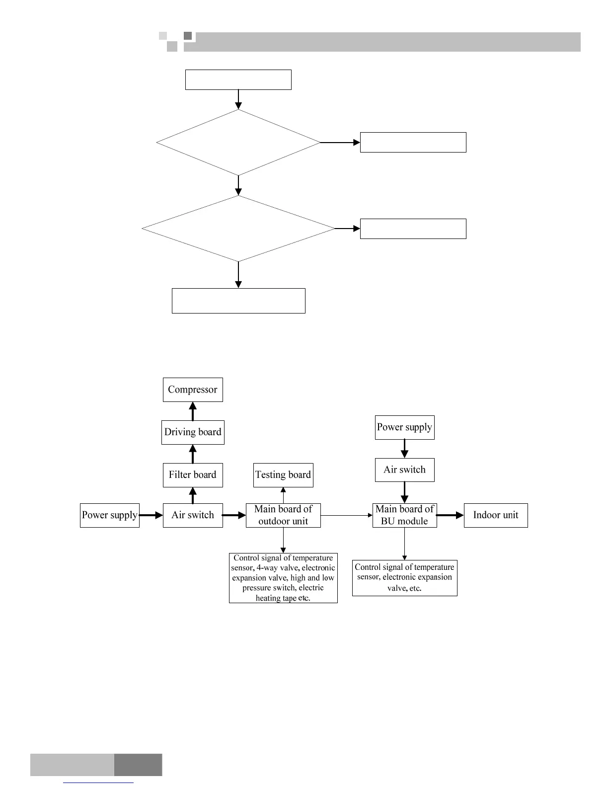
3.8 Malfunction display: High/Low pressure sensor error
Pressure sensor error
The plug
on pressure sensor is correctly
connected to the socket on
mainboard, is it?
Measure the
DC voltage value between black
line and green line of the sensor: is it
OK?(0.5~4.5V)
Replace the mainboard of outdoor
unit
Check the orientation of
plug and socket
Replace the pressure
sensor
Yes
No
Yes
No
4 POWER DISTRIBUTION
4.1 Diagram of Power Distribution
(The thick line represents power line while thin line represents the control line.)

Table of Contents

Related product manuals