EasyManua.ls Logo

Gree FXB5A-K - Heating Operation

Gree FXB5A-K
207 pages
Print Icon
To Next Page IconTo Next Page
To Next Page IconTo Next Page
To Previous Page IconTo Previous Page
To Previous Page IconTo Previous Page
Loading...
Super Free Match
Service Manual
CONTROL
26
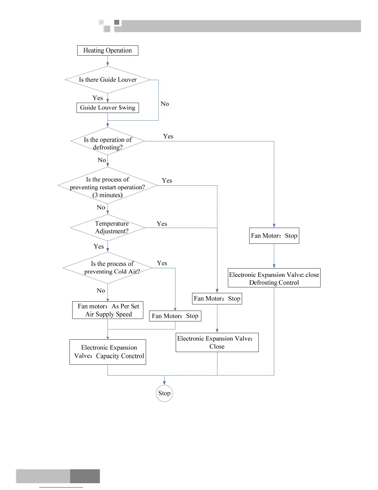
1.2 Heating Operation

Table of Contents

Related product manuals