EasyManua.ls Logo

Gree GMV-560WM/E-X - Page 157

Gree GMV-560WM/E-X
308 pages
Print Icon
To Next Page IconTo Next Page
To Next Page IconTo Next Page
To Previous Page IconTo Previous Page
To Previous Page IconTo Previous Page
Loading...
GREE GMV5E DC INVERTER VRF UNITS SERVICE MANUAL
153
Troubleshooting:
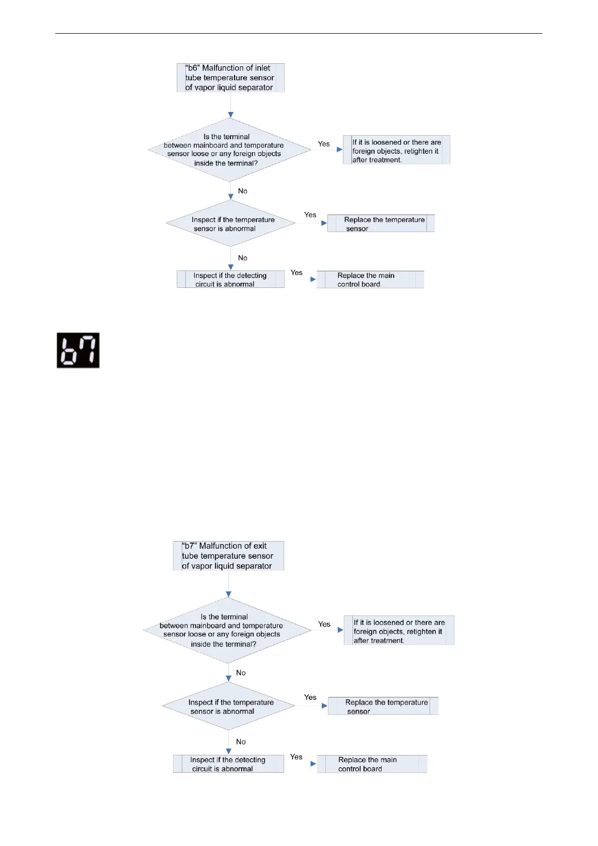
2.2.4.23 b7 Malfunction of exit tube temperature sensor of vapor liquid separator
Error display:
ODU mainboard, IDU wired controller and IDU receive light board will display
Error judgment condition and method:
Sample the AD value of temperature sensor through temperature sensor detecting circuit and judge
the range of AD value; if the sampled AD value exceeds upper limit and lower limit in 30 seconds
continuously, report the error.
Possible reason
■Poor contact between temperature sensor and terminal in mainboard interface
■Temperature sensor is abnormal
■Detecting circuit is abnormal
Troubleshooting:

Table of Contents

Other manuals for Gree GMV-560WM/E-X

Related product manuals