EasyManua.ls Logo

Gree GMV-560WM/E-X - Construction Organization Process; Material Selection; Requirement for Selecting Construction Materials

Gree GMV-560WM/E-X
308 pages
Print Icon
To Next Page IconTo Next Page
To Next Page IconTo Next Page
To Previous Page IconTo Previous Page
To Previous Page IconTo Previous Page
Loading...
GREE GMV5E DC INVERTER VRF UNITS SERVICE MANUAL
25
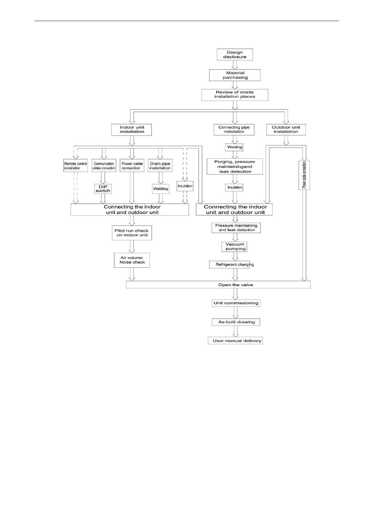
1.5 Construction Organization Process
2 Material Selection
2.1 Requirement for Selecting Construction Materials
The materials, equipment and instruments used during air conditioning engineering construction
must have certifications and test reports.
Products with fireproof requirements must be provided with fireproof inspection certificates and must
meet national and relevant compulsory standards.
If environmentally-friendly materials are to be used as required by customers, all such materials
must meet national environmental protection requirement and be provided with relevant certificates.

Table of Contents

Other manuals for Gree GMV-560WM/E-X

Related product manuals