EasyManua.ls Logo

Gree GMV-560WM/E-X - Installation of the Power Cable

Gree GMV-560WM/E-X
308 pages
Print Icon
To Next Page IconTo Next Page
To Next Page IconTo Next Page
To Previous Page IconTo Previous Page
To Previous Page IconTo Previous Page
Loading...
GREE GMV5E DC INVERTER VRF UNITS SERVICE MANUAL
64
Elaborate the method with the installation personnel on site no matter which method is adopted.
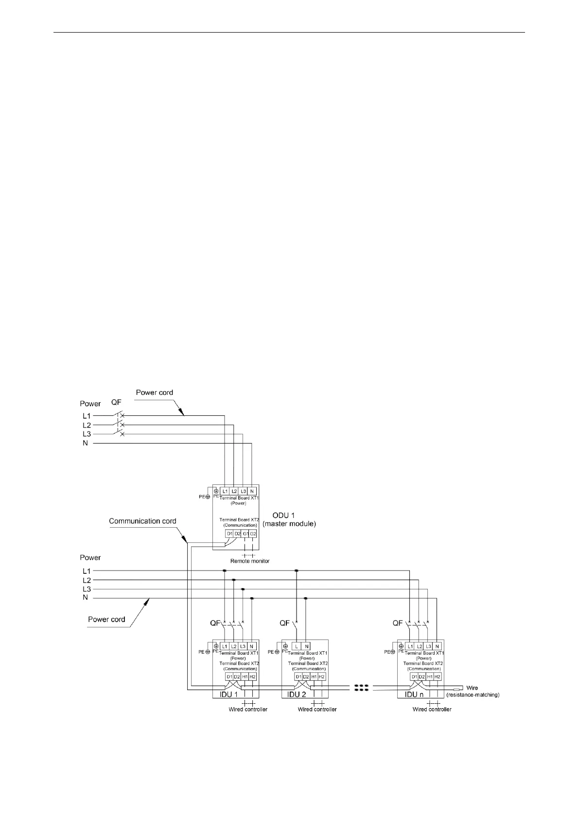
7.2 Installation of the Power Cable
7.2.1 Precautions
1) The air conditioning unit is category 1 electrical appliance which requires reliable grounding.
2) The grounding resistance must meet the requirement of local law.
3) The yellow green cable inside the air conditioning unit is a grounding cable. It cannot be used for
other purposes or be cut off. Do not fix it with tapping screws. Otherwise, an electric shock may
be caused.
4) A reliable ground terminal must be provided for the power. Do not connect the grounding cable to
any of the following:
a. Water pipes b. Gas pipes c. Drainage pipe d. Other places deemed as unreliable
5) The power cable and the communication cable must be laid separately with a distance of greater
than 20 cm. Otherwise, the communication of the unit will be affection.
7.2.2 Requirements on Power Cable Configuration
Every unit should be equipped with a circuit breaker for short-circuit and overload protection. In
general, circuit breaker is at OFF status. During operation, all indoor units and outdoor units belonging to
the same system must be kept energized status. Otherwise, the unit can’t operate normally.
1) External Connection for Individual Units
Note:
The maximum number of connected IDUs (n) is determined based on the capacity of the ODU. For
details, see the description on unit capacity configuration.

Table of Contents

Other manuals for Gree GMV-560WM/E-X

Related product manuals