EasyManua.ls Logo

Gree GMV-560WM/E-X - Page 172

Gree GMV-560WM/E-X
308 pages
Print Icon
To Next Page IconTo Next Page
To Next Page IconTo Next Page
To Previous Page IconTo Previous Page
To Previous Page IconTo Previous Page
Loading...
GREE GMV5E DC INVERTER VRF UNITS SERVICE MANUAL
168
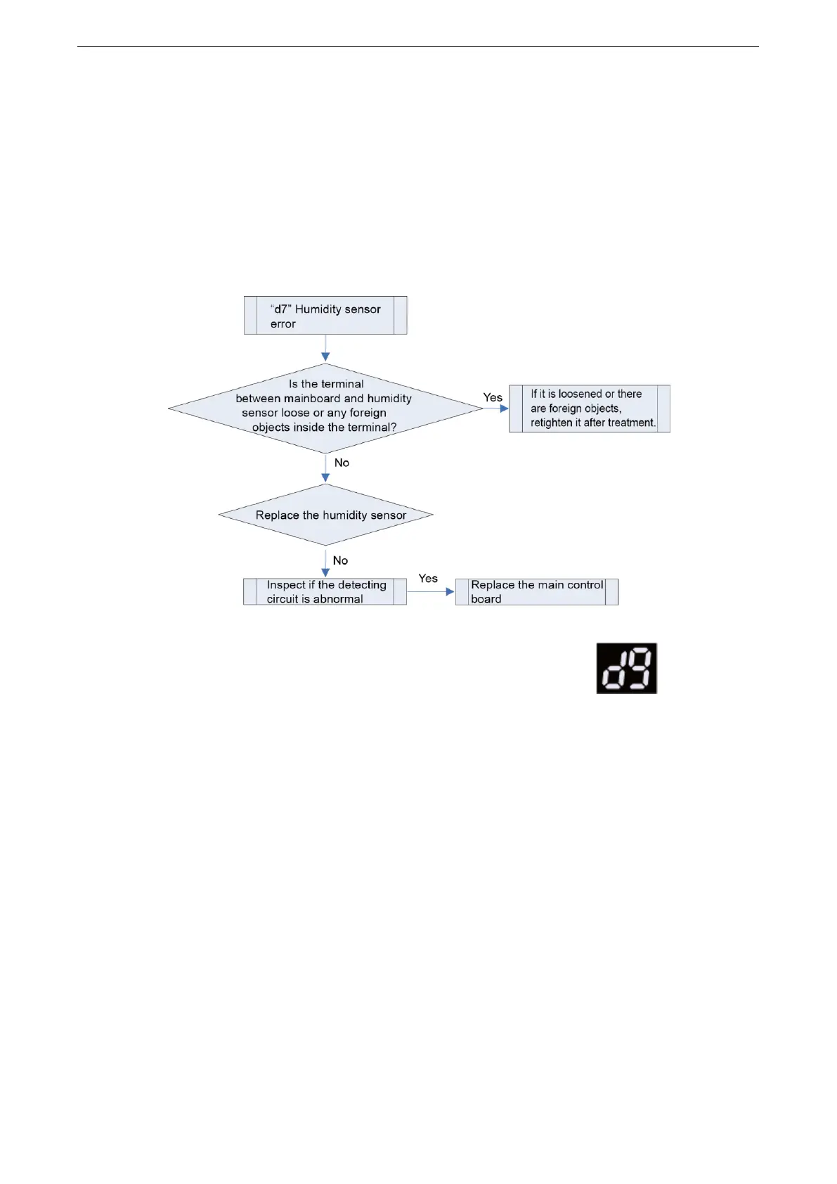
Error judgment condition and method:
Sample the AD value of temperature sensor through temperature sensor detecting circuit and judge
the range of AD value. If the sampling AD value exceeds upper limit and lower limit in 5 seconds
continuously, report the error
Possible reason
■Poor contact between humidity sensor and terminal in mainboard interface
Humidity sensor is abnormal
Detecting circuit is abnormal
Troubleshooting:
2.2.4.48 d9 Jumper cap error
Error display:
IDU wired controller and IDU receive light board will display
Error judgment condition and method:
Possible reason
If jumper cap model doesnt match with mainboard, report the error
Jumper cap is not installed
Jumper cap model is wrong
Detecting circuit is abnormal

Table of Contents

Other manuals for Gree GMV-560WM/E-X

Related product manuals