EasyManua.ls Logo

Gree GMV-560WM/E-X - Page 174

Gree GMV-560WM/E-X
308 pages
Print Icon
To Next Page IconTo Next Page
To Next Page IconTo Next Page
To Previous Page IconTo Previous Page
To Previous Page IconTo Previous Page
Loading...
GREE GMV5E DC INVERTER VRF UNITS SERVICE MANUAL
170
Troubleshooting:
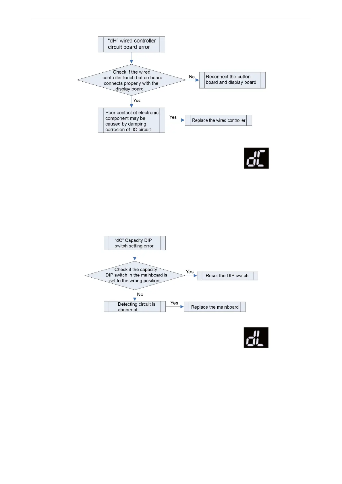
2.2.4.51 dC Capacity DIP switch setting error
Error display:
IDU wired controller and IDU receive light board will display
Error judgment condition and method:
If capacity DIP switch is set to the wrong position, report the error.
Possible reason
Capacity DIP switch is set to the wrong position
Detecting circuit is abnormal
Troubleshooting:
2.2.4.52 dL Air outlet temperature sensor error
Error display:
IDU wired controller and IDU receive light board will display
Error judgment condition and method:
Sample the AD value of temperature sensor through temperature sensor detecting circuit and judge
the range of AD value. If the sampling AD value exceeds upper limit and lower limit in 5 seconds
continuously, report the error
Possible reason
■Poor contact between air outlet temperature sensor and terminal in mainboard interface
Air outlet temperature sensor is abnormal
Detecting circuit is abnormal

Table of Contents

Other manuals for Gree GMV-560WM/E-X

Related product manuals