EasyManua.ls Logo

Gree GMV-560WM/E-X - Page 181

Gree GMV-560WM/E-X
308 pages
Print Icon
To Next Page IconTo Next Page
To Next Page IconTo Next Page
To Previous Page IconTo Previous Page
To Previous Page IconTo Previous Page
Loading...
GREE GMV5E DC INVERTER VRF UNITS SERVICE MANUAL
177
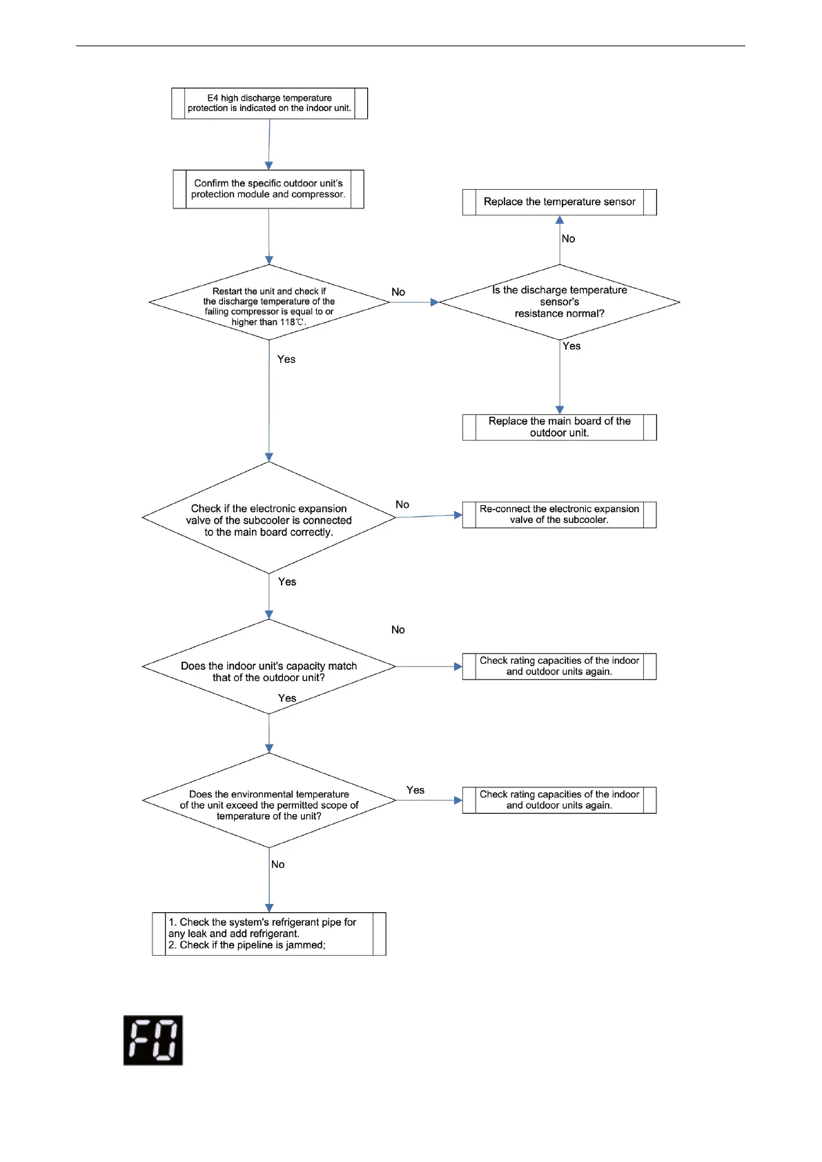
Troubleshooting:
2.2.4.58 F0 ODU mainboard error
Error display:
ODU mainboard, IDU wired controller and IDU receive light board will
display

Table of Contents

Other manuals for Gree GMV-560WM/E-X

Related product manuals