EasyManua.ls Logo

Gree GMV-560WM/E-X - Page 192

Gree GMV-560WM/E-X
308 pages
Print Icon
To Next Page IconTo Next Page
To Next Page IconTo Next Page
To Previous Page IconTo Previous Page
To Previous Page IconTo Previous Page
Loading...
GREE GMV5E DC INVERTER VRF UNITS SERVICE MANUAL
188
Troubleshooting:
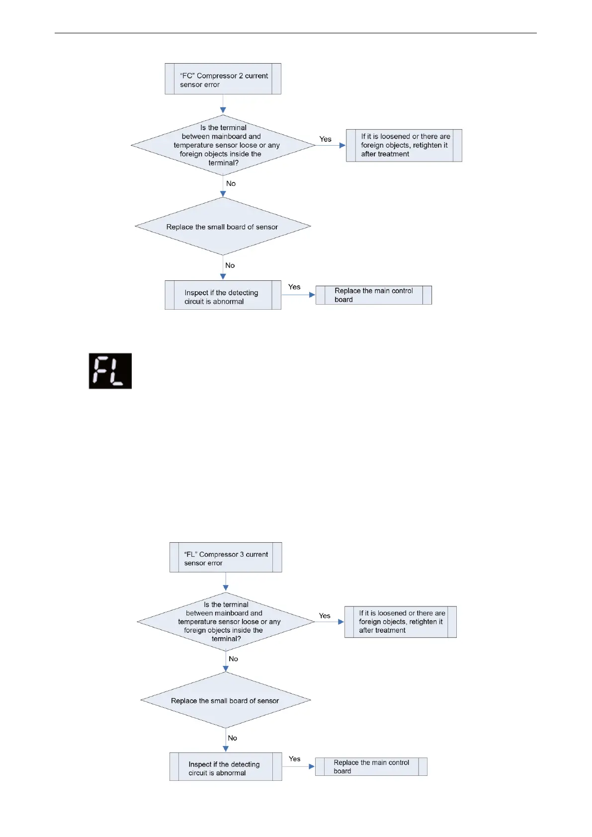
2.2.4.69 FL Compressor 3 current sensor error
Error display:
ODU mainboard, IDU wired controller and IDU receive light board will
display
Error judgment condition and method:
Sample the AD value of current sensor through detecting circuit and judge the range of AD value; if
the sampled AD value exceeds upper limit and lower limit in 3 seconds continuously, report the error.
Possible reason
■Poor contact between circuit sensor and terminal in mainboard interface
Small board of circuit sensor is abnormal
Detecting circuit is abnormal
Troubleshooting:

Table of Contents

Other manuals for Gree GMV-560WM/E-X

Related product manuals