EasyManua.ls Logo

Gree GMV-560WM/E-X - Page 203

Gree GMV-560WM/E-X
308 pages
Print Icon
To Next Page IconTo Next Page
To Next Page IconTo Next Page
To Previous Page IconTo Previous Page
To Previous Page IconTo Previous Page
Loading...
GREE GMV5E DC INVERTER VRF UNITS SERVICE MANUAL
199
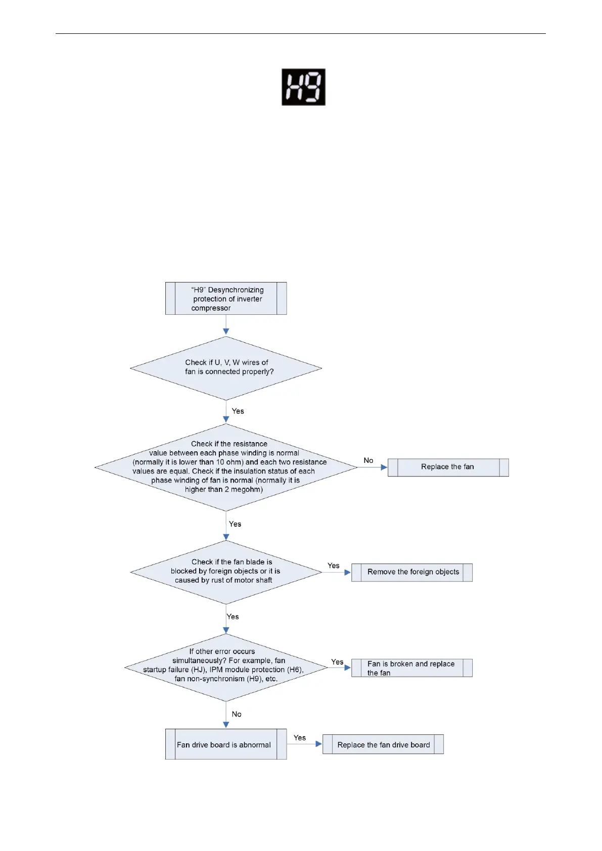
2.2.4.83 H9 Desynchronizing protection of inverter compressor
Error display:
ODU mainboard will display
Error judgment condition and method:
Check the error code on nixie tube of ODU main control board. If H9 is displayed, it indicates
Desynchronizing protection of inverter compressor
Possible reason
Poor contact of fan UVW wire
Fan is broken
Fan blade is blocked (Fan blade is blocked and motor shaft is rusty)
■Fan drive board is abnormal
Troubleshooting:

Table of Contents

Other manuals for Gree GMV-560WM/E-X

Related product manuals