EasyManua.ls Logo

Gree GMV-560WM/E-X - Page 207

Gree GMV-560WM/E-X
308 pages
Print Icon
To Next Page IconTo Next Page
To Next Page IconTo Next Page
To Previous Page IconTo Previous Page
To Previous Page IconTo Previous Page
Loading...
GREE GMV5E DC INVERTER VRF UNITS SERVICE MANUAL
203
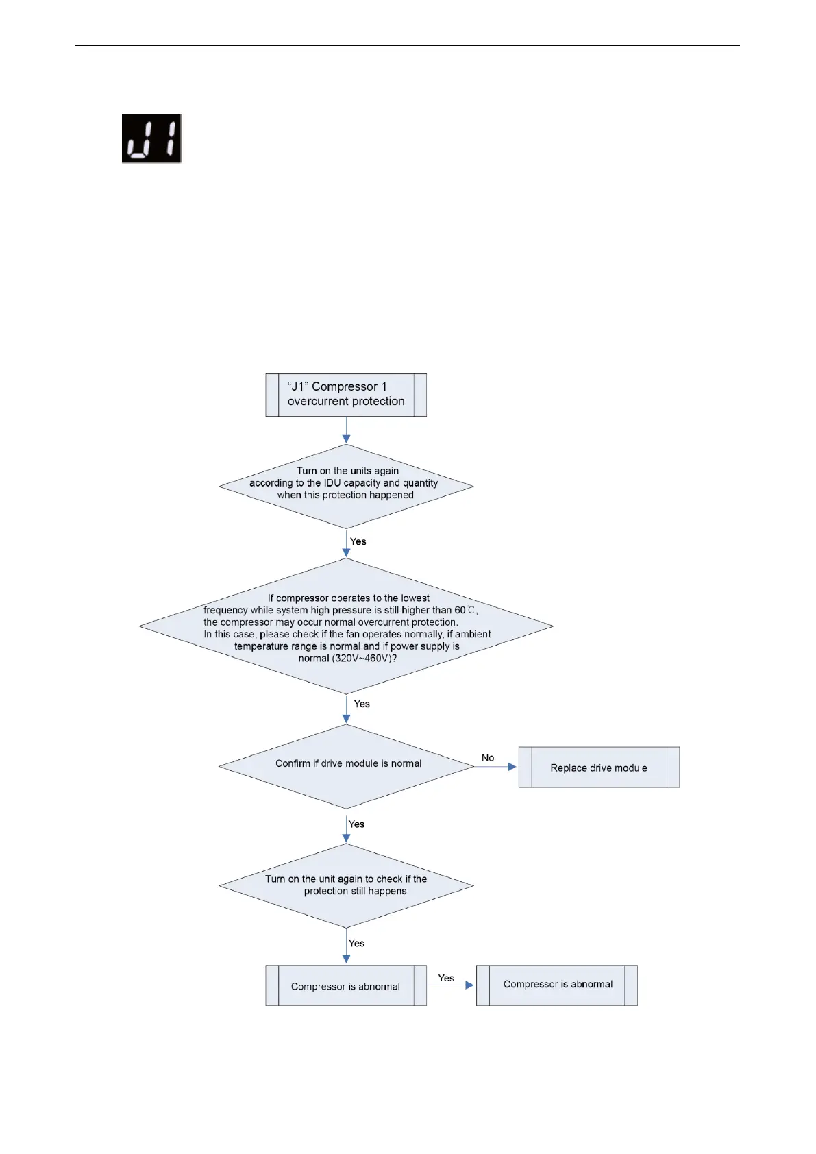
2.2.4.89 J1 Compressor 1 overcurrent protection
Error display:
ODU mainboard, IDU wired controller and IDU receive light board will
display
Error judgment condition and method:
Check the operation current of compressor through current sensor or circuit. When current exceeds
the limit, the unit will stop for protection.
Possible reason
System parameters are abnormal;
Drive module is abnormal;
Compressor is abnormal;
Troubleshooting:

Table of Contents

Other manuals for Gree GMV-560WM/E-X

Related product manuals