EasyManua.ls Logo

Gree GMV-560WM/E-X - Page 213

Gree GMV-560WM/E-X
308 pages
Print Icon
To Next Page IconTo Next Page
To Next Page IconTo Next Page
To Previous Page IconTo Previous Page
To Previous Page IconTo Previous Page
Loading...
GREE GMV5E DC INVERTER VRF UNITS SERVICE MANUAL
209
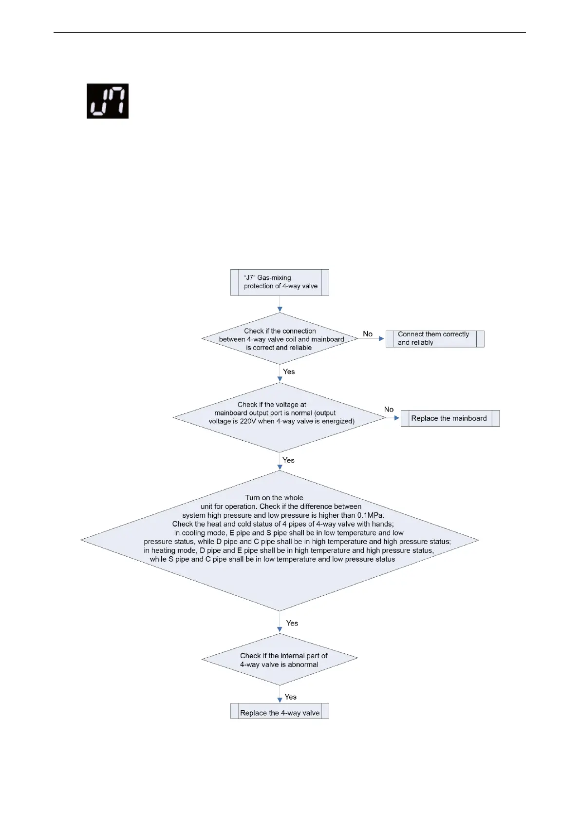
2.2.4.95 J7 Gas-mixing protection of 4-way valve
Error display:
ODU mainboard, IDU wired controller and IDU receive light board will
display
Error judgment condition and method:
Check the system high pressure and low pressure
through pressure sensor. When the difference between system high pressure and low pressure is lower
than 0.1MPa after starting operation, the unit will stop for protection.
Possible reason
Coil or connection wire is abnormal;
Mainboard is abnormal;
Internal part of 4-way valve is abnormal;
Troubleshooting:

Table of Contents

Other manuals for Gree GMV-560WM/E-X

Related product manuals