EasyManua.ls Logo

Gree GMV-560WM/E-X - Page 232

Gree GMV-560WM/E-X
308 pages
Print Icon
To Next Page IconTo Next Page
To Next Page IconTo Next Page
To Previous Page IconTo Previous Page
To Previous Page IconTo Previous Page
Loading...
GREE GMV5E DC INVERTER VRF UNITS SERVICE MANUAL
228
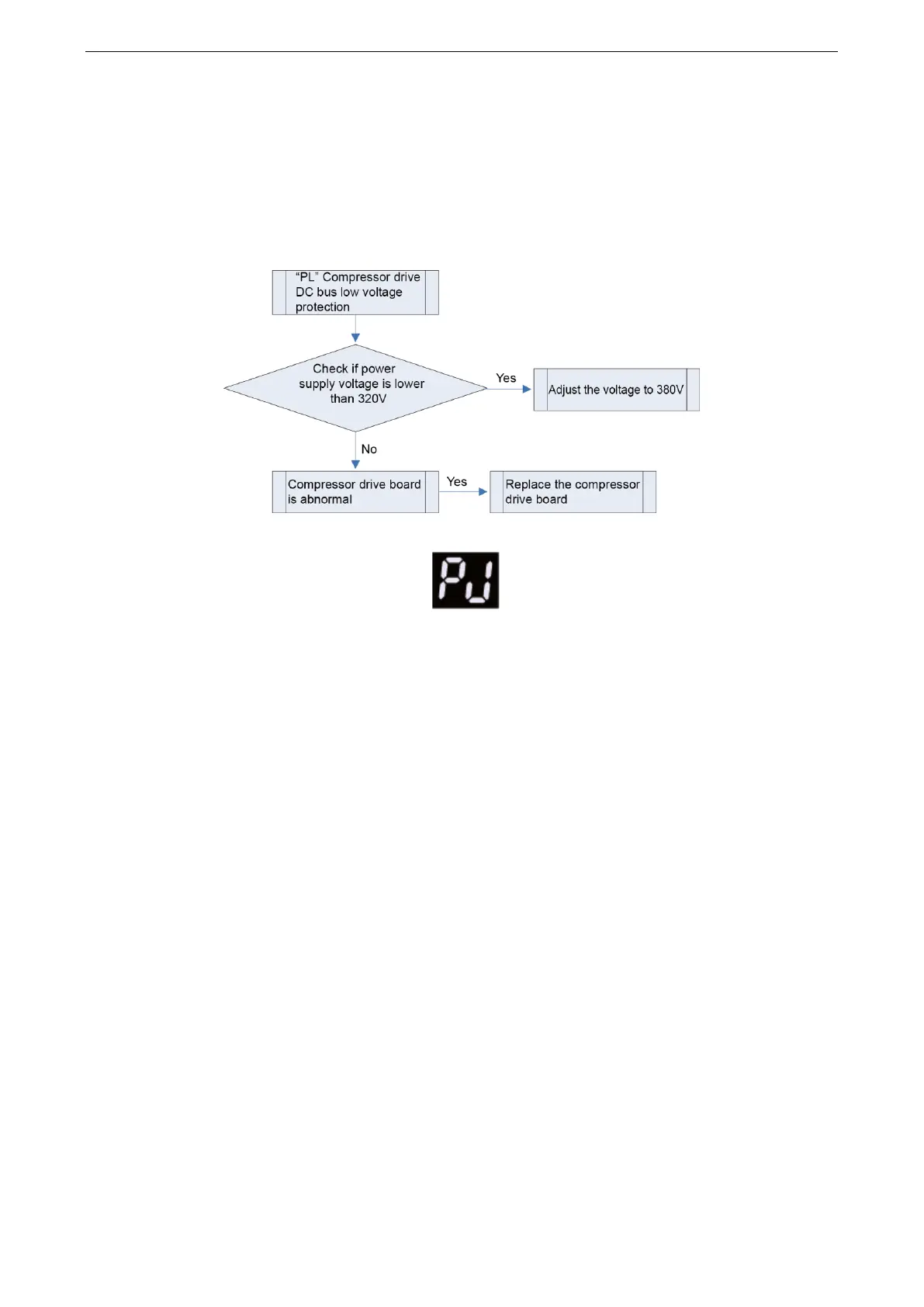
Error judgment condition and method:
If the mainboard detects that input power cord voltage is lower than 320V, it will report low voltage
protection.
Possible reason
Power supply voltage is lower than 320V;
Compressor drive board is abnormal.
Troubleshooting:
2.2.4.130 PJ Inverter compressor startup failure
Error display:
ODU mainboard will display
Check the error code on nixie tube of ODU main control board. If PJ is displayed, it indicates
inverter compressor startup failure
Poor contact of compressor UVW wire;
Compressor is broken;
Compressor drive board is broken;

Table of Contents

Other manuals for Gree GMV-560WM/E-X

Related product manuals