EasyManua.ls Logo

Gree GWH(12)KF-K3DNA6E/I - Control; Operation Flowchart

Gree GWH(12)KF-K3DNA6E/I
207 pages
To Next Page IconTo Next Page
To Next Page IconTo Next Page
To Previous Page IconTo Previous Page
To Previous Page IconTo Previous Page
Loading...
Super Free Match
Service Manual
CONTROL
24
Control
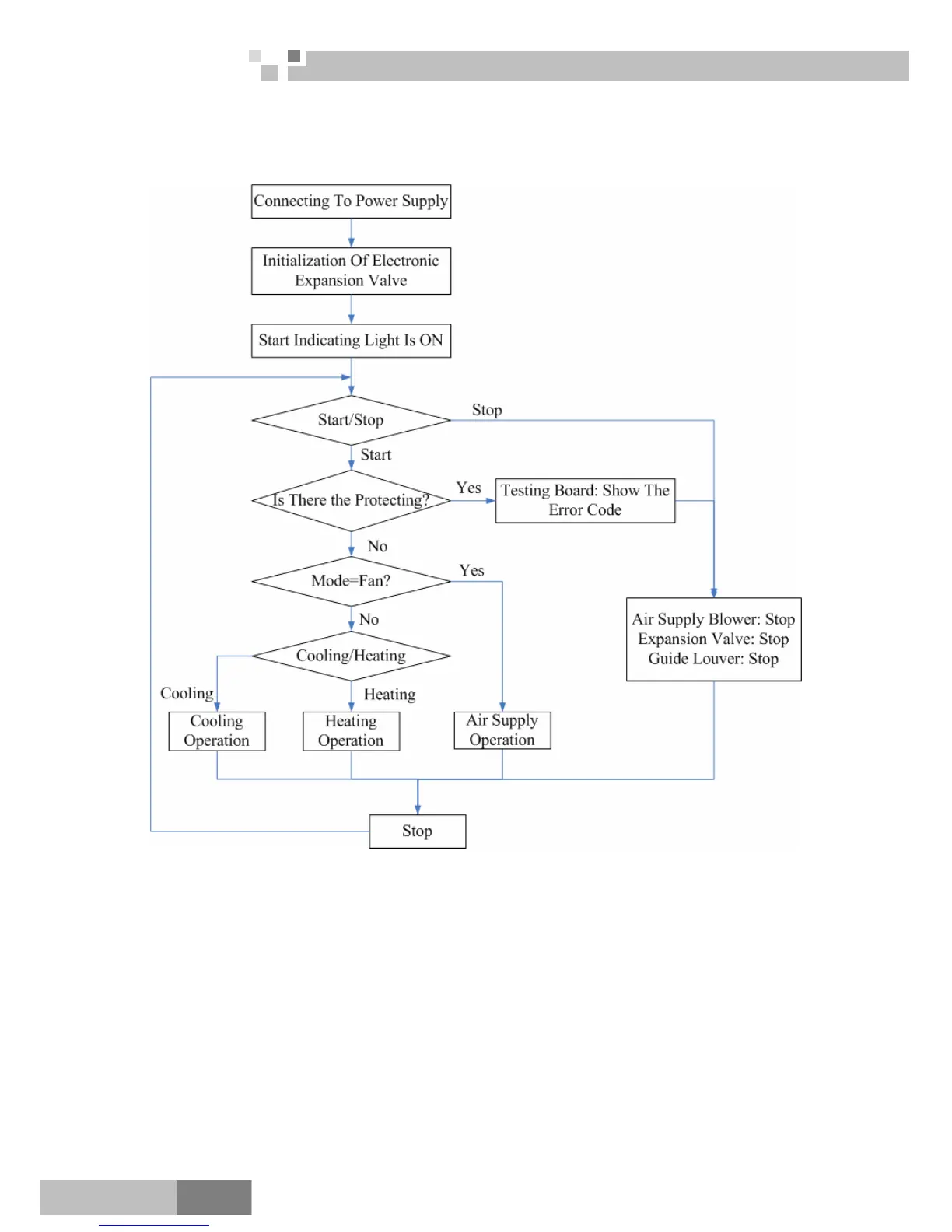
1 OPERATION FLOWCHART

Table of Contents

Related product manuals