EasyManua.ls Logo

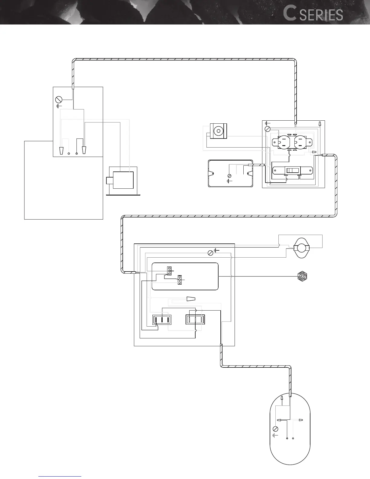
Heatmaster C-150 - Electrical Schematic Ranco Control

Heatmaster C-150
24 pages
Print Icon
To Next Page IconTo Next Page
To Next Page IconTo Next Page
To Previous Page IconTo Previous Page
To Previous Page IconTo Previous Page
Loading...
heatmasterss.com 17
120V AC
POWER SUPPLY
BLK
WHT
GRN
1
2
34
5
6
7
8
RED
WHT
BLK
BLUE
YELLOW
WHT
WHT
GRN
GRN
GRN
BLK
WHT
BLK
GRN
YELLOW
YELLOW
BLUE
WHT
RANCO ETC
FRONT LIGHT
WHT
BLK
WHT
BLK
GRN
BLK
GRN
GRN
WHT
WHT
TEMPERATURE
PROBE
HIGH
LIMIT
SWITCH
RED
RED
BLK
WHT
WHT
BLK
BLUE
BLK
BLK
COM
120
240
C
NO
NC
GRY
WHT
WHT
BLK
BLOWER
RED
GRN
SOLENOID
WHT
WHT
RED
LIGHT
SWITCH
FURNACE
SWITCH
TIMER
C-150, C-250, C-375
Electrical Schematic Ranco Control

Related product manuals