EasyManua.ls Logo

HELI JS07N - Page 58

HELI JS07N
63 pages
Print Icon
To Next Page IconTo Next Page
To Next Page IconTo Next Page
To Previous Page IconTo Previous Page
To Previous Page IconTo Previous Page
Loading...
JS07N·JS07·JS08·JS12·JS14
56
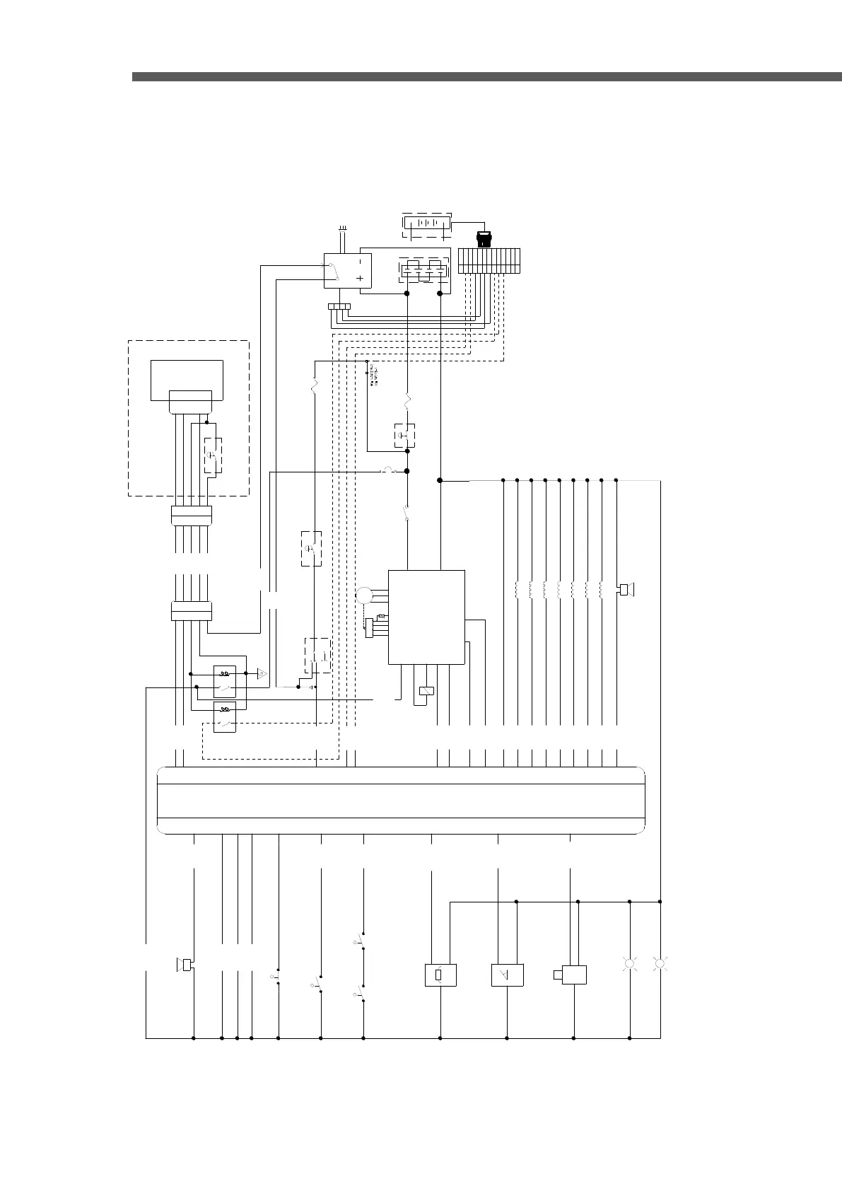
Electrical Schematic Diagram
JS1414,JS1414Li
BLUBLU
YELYEL
REDRED
P34LSRP34LSR
8787 8686
3030 8585
0V表示升起0V表示升起
坑洞保护限位开关坑洞保护限位开关
POTHOLEPOTHOLE GUARDGUARD SWSW
0V表示收起0V表示收起
24V表示升起24V表示升起
2222
LS3LS3
LS2LS2 下限位开关下限位开关
BOTTOMBOTTOM LIMITLIMIT SWSW
0V表示最高点0V表示最高点
LS1LS1 上限位开关上限位开关
TOPTOP LIMITLIMIT SWSW
LS4LS4
N.ON.O
喇叭/HORNHORN
CB2CB2
󶂢
7A7A
CIRCUITCIRCUIT
BREAKERBREAKER
P2P2 急停开关急停开关
EMERGENCYEMERGENCY STOPSTOP
上部控制箱上部控制箱
P29DRCP29DRC
P7DFCP7DFC
P6PRCP6PRC
P18PLCP18PLC
P30SRCP30SRC
GNDGND
P8MCEP8MCE
P9MCTP9MCT
M5M5 马达马达
MOTORMOTOR
N/CN/C WHENWHEN NOTNOT CHARGINGCHARGING
U9U9 充电器充电
KS1KS1 匙开关钥匙开关
KEYKEY SWITCHSWITCH
B5B5 电池电池
4-6V4-6V
BATTERYBATTERY
合流阀/合流阀/PARALLELPARALLEL VALVEVALVE
后退阀/退阀/DRIVEDRIVE REVERSEREVERSE VALVEVALVE
前进阀/进阀/DRIVEDRIVE FORWARDFORWARD VALVEVALVE
平台上升阀/平台上升阀/PLATEFORMPLATEFORM RAISERAISE VALVEVALVE
平台下降阀/平台下降阀/PLATEFORMPLATEFORM LOWERLOWER VALVEVALVE
左转阀/转阀/STEERSTEER LEFTLEFT VALVEVALVE
右转阀右转阀/STEER/STEER RIGHTRIGHT VALVEVALVE
地/地/GROUNDGROUND
P31PCP31PC
插头插头
CHARGECHARGE
220AC220AC
F1F1
300A300A
FUSEFUSE
U6U6
电机控制器F2-A电机控制器F2-A
MOTORMOTOR CONTROLLERCONTROLLER
继电器继电器
RELAYRELAY
Y8Y8
Y7Y7
Y6Y6
Y5Y5
Y3Y3
Y2Y2
Y1Y1
3131
2929
7
6
1818
1919
3030
1515
8
9
1414
2424
1313
2323
3535
4
5
2525
3434
U5U5
ECUECU
E500E500
PATFORMPATFORM CONTROLLERCONTROLLER
PLATFORMPLATFORM
PCBAPCBA
P1P1 急停开关急停开关
EMERGENCYEMERGENCY STOPSTOP
S7S7 角开关倾角开关
LEVELLEVEL SENSORSENSOR
P14PMP14PM
P19SLCP19SLC
P24DL-P24DL-
P13DL+P13DL+
PWRV+PWRV+
PWRV+PWRV+
PWRV+PWRV+
PWRV+PWRV+
P24DL-P24DL-
P13DL+P13DL+
PWRRPWRR
GNDGND
E-STPE-STP
PWRK1PWRK1
B+B+
J1-11J1-11
B-B-
J1-8J1-8
K3K3
保险丝保险丝
H2H2 蜂鸣器蜂鸣器
BuzzerBuzzer
BAT2+BAT2+
E-STPE-STP
E-STP1E-STP1E-STP2E-STP2
FB1FB1
FB2FB2
接触器/Contactor接触器/Contactor
M
1616
S14S14 叉架角度传感器叉架角度传感器
SCISSORSCISSOR ANGLEANGLE SENSORSENSOR
2626
P16SAP16SA
P26CPP26CP
P35BLSP35BLS
P22PLSP22PLS
PT15PT15 压力传感器压力传感器
PRESSUREPRESSURE SENSORSENSOR
2121
P21AOP21AO
PLSPLS
P20HRP20HR
H1H1
2020
1
2
3
4
B
B1B1
10A1010A10
P0P0
急停e-stop急停e-stop
V WU
V
WUPostion Sen sor
GND
5V
AB
J1-12J1-12
J1-16J1-16
J1-17J1-17
J1-18J1-18
Moto r Temp Sensor
J1-1J1-1
J1-9J1-9
J1-2J1-2
J1-5J1-5
K3K3
PWRV+PWRV+
N.ON.O
N.ON.O
N.CN.C
+
-
+
-
2
5
3
1
4
2
5
3
1
4 4
2
5
3
1
4
2
5
3
1
4
5
3
1
2
J1-13J1-13
J1-20J1-20
2-52-5
2-42-4
CANLCANL
CANHCANH
B5A 锂电池
24V
BATTERY
A
B
C
D
E
F
G
H
J
K
L
M
VCAN_LVC AN_L
VCAN_HVCAN_H
A+A +
CCAN_LCC AN_L
CCAN_HCCAN_H
A-A -
X
X
X
BMS2 4V+(常电)BMS24V+(常电)
24V+(常电)24V+(常电)
24V+(IN)24 V+(IN)
BMS2 4V+(常电)BMS24V+(常电)
1
2
3
4 CANLCANL
CANHCANH
GNDGND
12V12V
铅酸铅酸
锂电锂电
BAT1+BAT1+
CANHCANH
CANLCANL
2-42-4
2-52-5
24V+(IN)24V+(IN)
24V+(常电)24V+(常电)
8787
3030
K3K3
K2K2
继电器继电器
RELAYRELAY
8686
8585
保险丝保险丝
3A3A
FUSEFUSE
BAT24V+BAT24V+
F2F2
PWRK2PWRK2