EasyManua.ls Logo

Helios KWL-BEC - Page 45

Helios KWL-BEC
Print Icon
To Next Page IconTo Next Page
To Next Page IconTo Next Page
To Previous Page IconTo Previous Page
To Previous Page IconTo Previous Page
Loading...
Operating instructions
Comfort controller KWL-BEC
11
GB
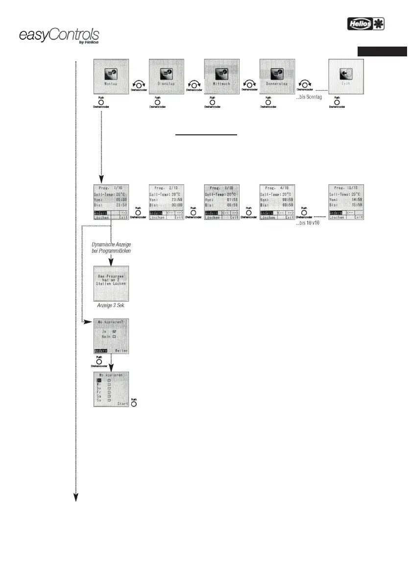
Selection of weekdays
The weekday to be edited is selected with the rotary encoder.
Thus, the supply air temperature can be set in freely definable time sections for each day up to
10
times, (programme: 1/10) (see menu figures below).
Exit
Leave the menu level by pushing „Exit“.
Setting range Set value 10 to 45 ° C
From 00:00 - 24:00 hrs. The hours and minutes are set independently in the following step
sizes:
Set value: 1 °C; step size Minutes: 1 min.; step size Hours: 1 hr
Programme gaps
If the time of the following programme section is not directly added to the time of the previous
programme section, there is a gap. The programme determines how many
gaps there are in the
individually edited programme and briefly shows these on the display. The target temperature
is set
at 0 °C or the minimum temperature 16.5 °C (PHI setting) in open gaps.
Copy function
If there is no need to individually edit each
day, there is the option to copy a defined programme for
each desired weekday.
Copy weekday(s) and start programme.

Table of Contents

Related product manuals