EasyManua.ls Logo

Helios KWL-BEC - Page 55

Helios KWL-BEC
Print Icon
To Next Page IconTo Next Page
To Next Page IconTo Next Page
To Previous Page IconTo Previous Page
To Previous Page IconTo Previous Page
Loading...
Operating instructions
Comfort controller KWL-BEC
21
GB
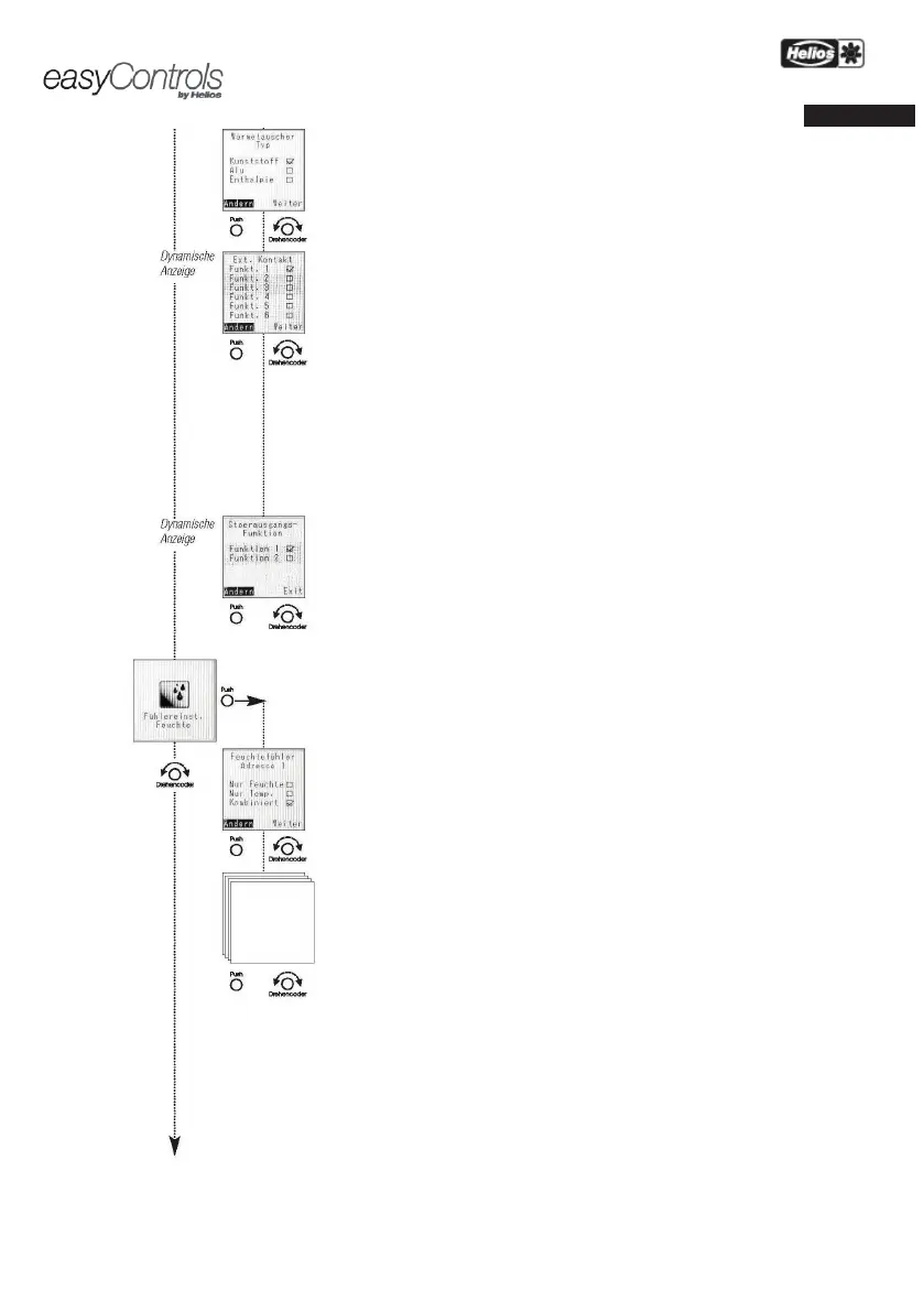
Heat exchanger type
The following heat exchanger type are available to order as unit-dependent accessories:
Plastic, Aluminium, Enthalpy
The KWL unit is configured ex works in the ordered and appropriate heat exchanger-
unit
configuration.
Ext. contact
Function 1: „Unit off Fan stage 0“ Safety function
ATTENTION: Opener.
Function 2: „Fireplace buttonSafety function
ATTENTION: Closer.
Function 3: „Party modeSafety function
ATTENTION: Closer.
Function 4: „Supply air modeSafety function
ATTENTION: Closer.
Function 5: „Extract air modeSafety function
ATTENTION: Closer.
Function 6: „Open bypass“ Safety function
ATTENTION: Closer.
(Factory setting: Funct.1)
ATTENTION: Safety functions (e.g. frost protection) override this setting
Fault output function
1x KWL-EM; Extension module installed (Accessories)
Function 1 = Valve control
Function 2 = Collective fault
2x KWL-EM; Extension module installed (Accessories)
Function 1 = KWL-EM 1 --> Valve control; KWL-EM 2 --> Collective fault
Function 2 = KWL-EM 1 --> Collective fault; KWL-EM 2 --> Valve control
Humidity sensor adjustment
The KWL unit can be equipped with up to 8 humidity sensors type KWL-FTF.
Humidity sensors 1 to 8
Each temperature/humidity sensor (KWL-FTF) can be individually configured.
Sensor measures Only humidity
Sensor measures Only temperature
Sensor measures Combined“ (humidity and temperature)
ATTENTION: Configuration is only possible if at least one humidity sensor is connected.

Table of Contents

Related product manuals