EasyManua.ls Logo

Higen FDA7010 - Page 183

Default Icon
214 pages
Print Icon
To Next Page IconTo Next Page
To Next Page IconTo Next Page
To Previous Page IconTo Previous Page
To Previous Page IconTo Previous Page
Loading...
7. Connection with host controller
7-5
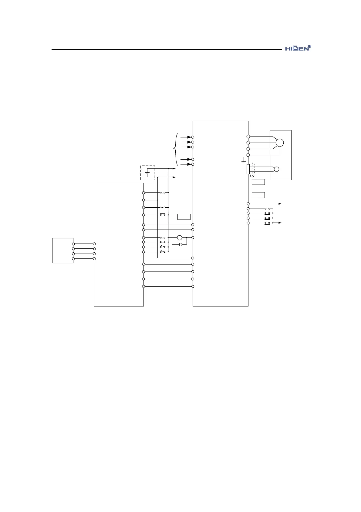
Connection with LS Industrial Systems GLOFA-PLC position decision unit G4F-PP1D.
This is an example of position control mode servo system operation.
FDA7000
24
23
1
37
RP+
FP+
HOME +5V
21
R
S
T
r
t
PPFIN
PFIN
PPRIN
PRIN
PZO
/PZO
GLOFA-PLC
G4F-PP1D
M
U
V
W
FG
SERVO MOTOR
CN2
CN1
AC
200 ~ 230V
50/60 Hz
+24V
GND24
+
-
+24V
CN1
10, 32, 34
33
8
28
GND24V
EMG
DOG
+24V
18
13
49
38
17
GND24
CCWLIM/PTQLIM
SVONEN
CWLIM/NTQLIM
ESTOP
GND24
24, 25
10
11
12
9
1Ry
ALARM
PG
30
5
HOME COM
DRVIN
MPG A+
2
3
4
38
Manual
PULSE
DC 5V
MPG A-
MPG B+
MPG B-
A+
A-
B+
B-
FP-
RP-
22
OV+
25
OV-
26
STOP
27
VTP
29
20
+24VIN
(Note) After connecting the power, it takes about 1-2 seconds until the alarm signal leads
to normal operation. Consider this when designing the power connection sequence.
Also the alarm signal operates alarm detection relay 1Ry to turn on the main circuit
power of servo drive.
It only has the signals related to LS Industrial Systems G4F-PP1D and FDA7000 Series
(Note) The above connection is only shown in case of P07-01=27 (Position control mode).

Table of Contents

Other manuals for Higen FDA7010

Related product manuals