EasyManua.ls Logo

HIKVISION DS-2TD2667-35/PY - Page 19

HIKVISION DS-2TD2667-35/PY
92 pages
Print Icon
To Next Page IconTo Next Page
To Next Page IconTo Next Page
To Previous Page IconTo Previous Page
To Previous Page IconTo Previous Page
Loading...
Thermal & Optical Bi-spectrum Network Camera User Manual
7
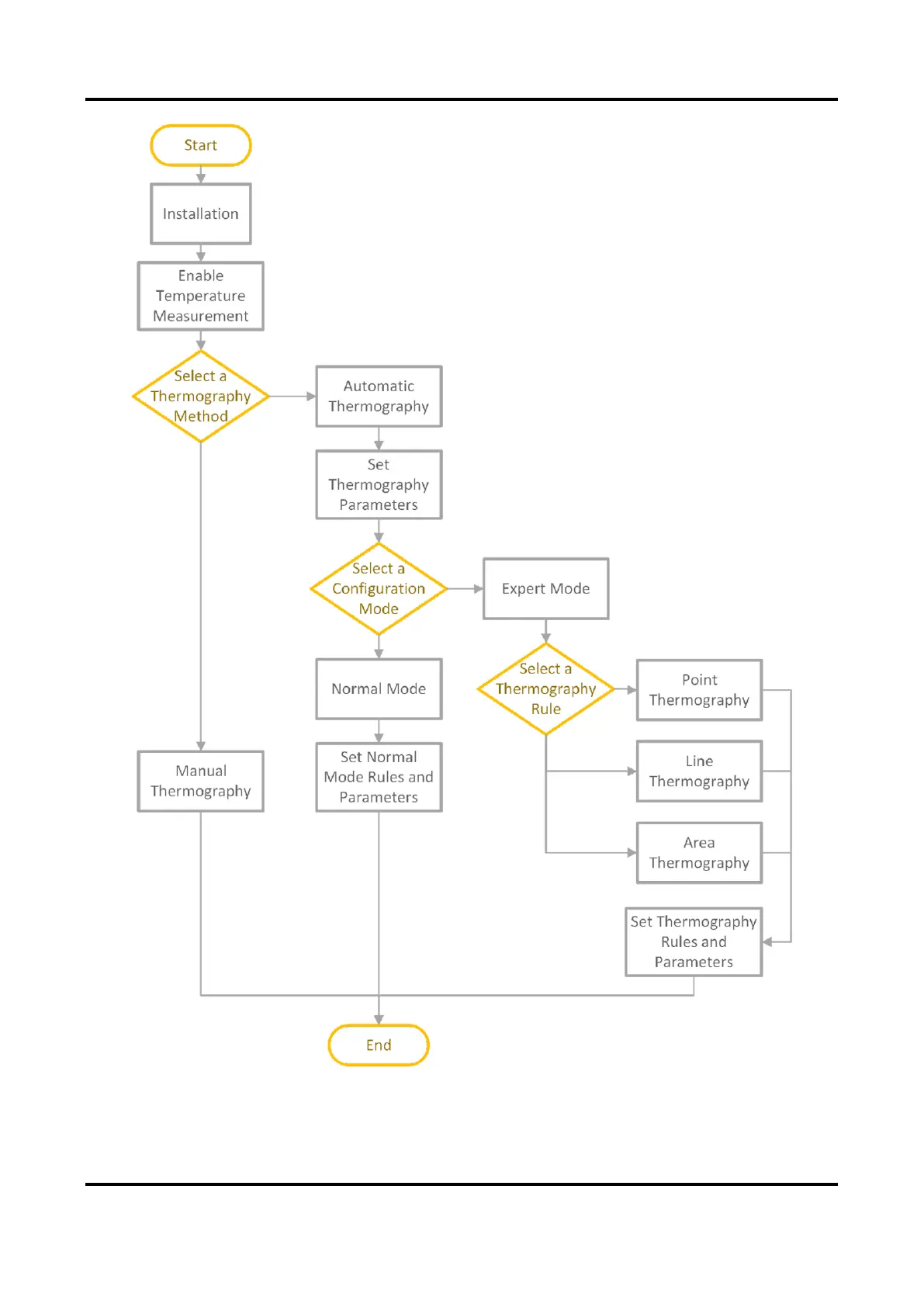
Figure 3-1 Thermography Configuration Flow Chart

Table of Contents

Related product manuals