EasyManua.ls Logo

Hirschmann MICE MS20 - Page 54

Hirschmann MICE MS20
76 pages
Print Icon
To Next Page IconTo Next Page
To Next Page IconTo Next Page
To Previous Page IconTo Previous Page
To Previous Page IconTo Previous Page
Loading...
54
Installation MS20/MS30
Release
11
07/2013
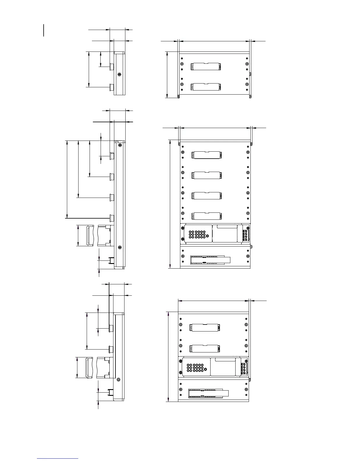
Figure 25: Dimensions of base module MS30 variants and extender module
163
133
29
68
4
38
MS30-0802
MS30-1602 MB20
133
4
4
240
21
29
29
68
106
145
133
4
4
77
21
29
29
21
29
38
68
16
16
mm
inch
1.5
0.63
2.68
1.14
0.83
1.14
0.63
1.5
5.71
4.17
2.68
1.14
2.68
1.14
0.83
0.83
1.14
1.14
6.42
5.24
5.24
5.24
9.45
0.16
0.16
0.16
3.03
0.16
0.16

Table of Contents

Related product manuals