EasyManua.ls Logo

Hitachi 32LD8D20E - Page 44

Hitachi 32LD8D20E
77 pages
Print Icon
To Next Page IconTo Next Page
To Next Page IconTo Next Page
To Previous Page IconTo Previous Page
To Previous Page IconTo Previous Page
Loading...
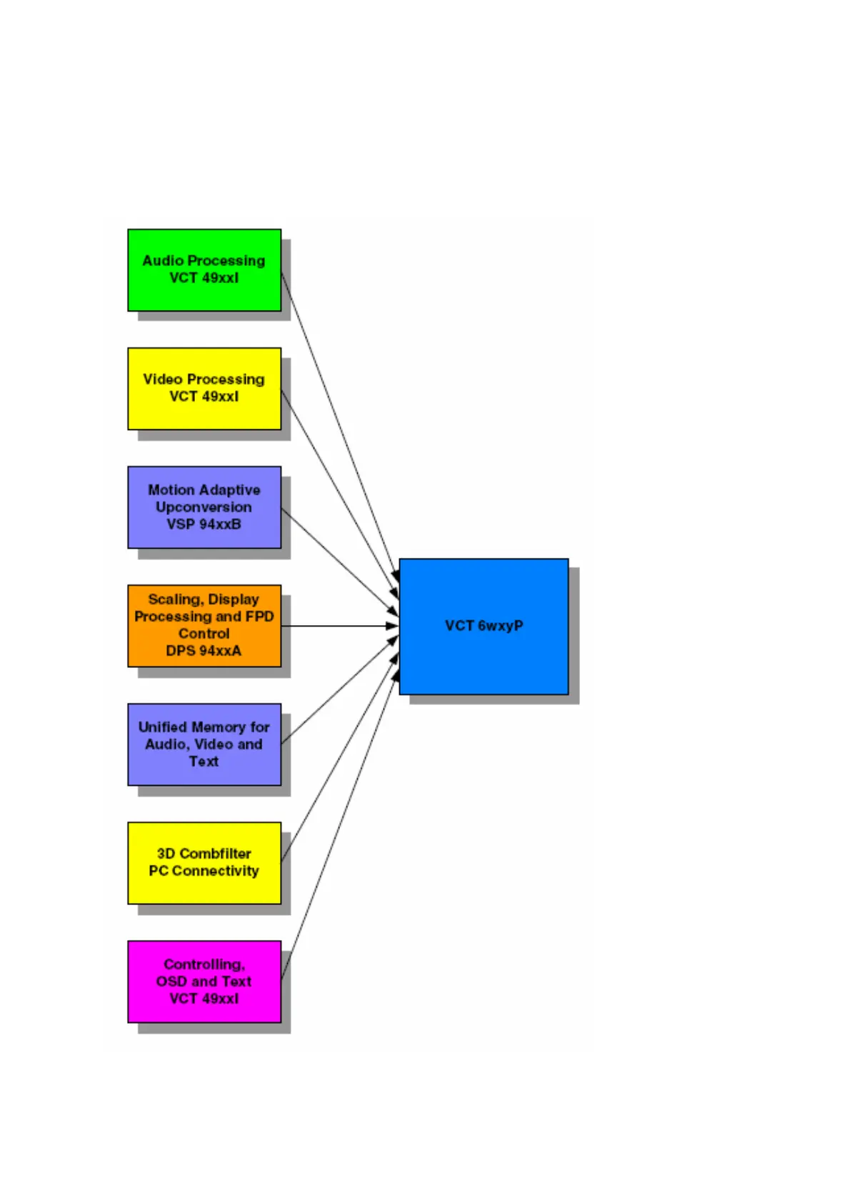
13.4. VCTP
14.4.1. General Block Diagram

Related product manuals