EasyManua.ls Logo

Hitachi 32LD8D20E - Page 65

Hitachi 32LD8D20E
77 pages
Print Icon
To Next Page IconTo Next Page
To Next Page IconTo Next Page
To Previous Page IconTo Previous Page
To Previous Page IconTo Previous Page
Loading...
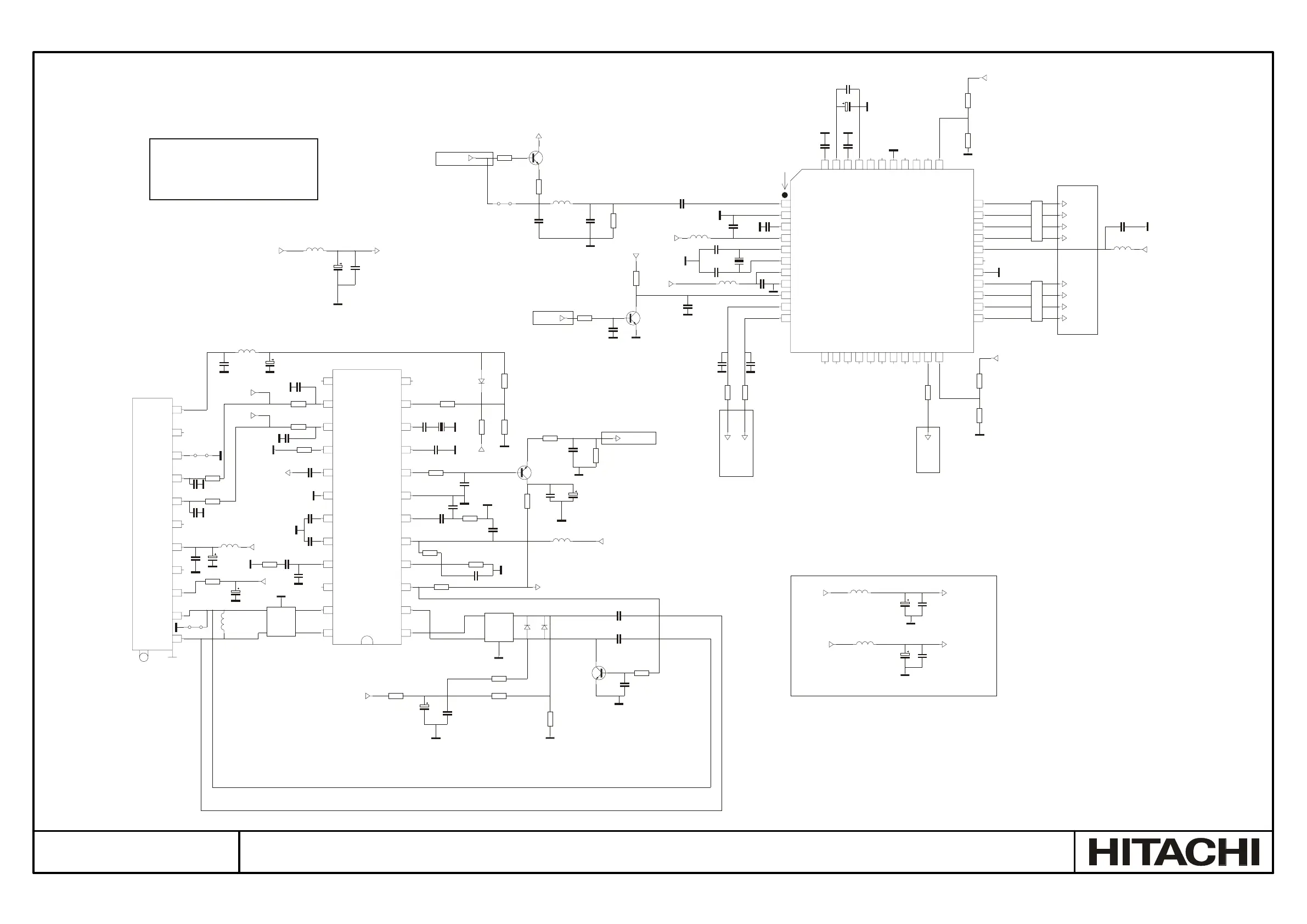
17MB22-2
MAIN BOARD CIRCUIT - SHEET 6
CTF5543_HOR
TU800
1AGC
2TU
3AS
4SCL
5SDA
6NC
7VS
8NC/ADC
9VST
10IF2
11IF1
L802
50V
10u
C807
L801
L803
TDA9885T
IC800
1 VIF1
2 VIF2
3 OP1
4 FMPLL
5 DEEM
6 AFD
7 DGND
8 AUD
9 TOP
10 SDA
11 SCL
12 SIOMAD 13NC
14TAGC
15REF
16VAGC
17CVBS
18AGND
19VPLL
20VP
21AFC
22OP2
23SIF1
24SIF2
K3953M
Z800
IN11
IN22
GND
3
OUT1 4
OUT2 5
VCC_33V
PIP_TUNER_5V
S801
63V
470n
C818
10k
R814
12k
R817
1N4148
D800
TUNER_5V_SW
50V
22p
C816
4MHz
X801
470R
R808
25V
33p
C822
330R
R812
BC848B
Q800
PIP_TUNER_CVBS
10R
R819
10V
100n
C825
50V
22u
C827
L804
PIP_TUNER_5V
16V
100n
C819
50V
1n
C821
22k
R811
22k
R813
6k2
R809
K9656M
Z801
IN1 1
IN2 2
GND
3
OUT14
OUT25
1N4148
D801
BA591
D802
25V
10n
C829
25V
10n
C828
680R
R815
3k3
R816
22k
R823
120R
R821
BC848B
Q801
16V
10u
C817
47R
R807
16V
10n
C810
5k6
R803
50V
390p
C812
16V
10n
C815
63V
470n
C814
16V
220n
C813
PIP_TUNER_AUDIO_MONO
10k
R806
SCL_5V_IC
SDA_5V_IC
S800
16V
100n
C830
16V
100n
C820
10V
100n
C824
16V100n
C823
16V
100n
C801
VCC_5V
PIP_TUNER_5V
16V
100n
C804
50V
47u
C800
50V
27p
C826
PIP_CVBS_OUT
PIP_DECODER_5V
20.25MHz
X800
4p7
C835
4p7
C836
PIP_DECODER_3V3
BC848B
Q803
470R
R828
RESET_IC
PIP_DECODER_3V3
SDA_3V3_IC
SCL_3V3_IC
R1
R2
R3
R4
R833
1
2
3
4
7
6
5
R1
R2
R3
R4
R832
1
2
3
4
7
6
5
PIP_DATA0
PIP_DATA1
PIP_DATA2
PIP_DATA3
33R
R831
PIP_CLK
PIP_DECODER_3V3
16V
100n
C848
PIP_DATA4
PIP_DATA5
PIP_DATA6
PIP_DATA7
10V
100n
C847
16V
10u
C846
16V
100n
C844
VCC_3V3
VCC_5V
PIP_DECODER_3V3
PIP_DECODER_5V
10V
100n
C842
16V
100n
C841
50V
47u
C837
50V
47u
C838
100n
C845
VCC_8V_VIDEO
BC848B
Q802
10V
100n
C833
50V
39p
C843
50V
39p
C840
50V
39p
C803
50V
39p
C802
3u3
L805
50V
330p
C832
50V
330p
C831
16V
470n
C839
50V
47u
C805
33p
C811
33p
C809
63V
470n
C806
50V
47u
C808
S802
VPX3226F
IC801
12 B0
13 B1
14 B2
15 B3
16 B4
17 B5
18 B6
19 B7
20 VACT
21 LLC
22 OEQ
23A0
24A1
25A2
26A3
27PVSS
28PIXCLK
29PVDD
30A4
31A5
32A6
33A7
34FIELD
35VREF
36HREF
37TDOLLC2DACT
38TCK
39TDI
40TMS
41ISGND
42VIN3
43VRT
44VIN2
1 VIN1
2 AVSS
3CIN2
4 AVDD
5 XTAL1
6 XTAL2
7VDD
8 VSS
9 RESQ
10 SCL
11 SDA
TUNER_5V_SW
L808
L809
L810
TUNER_5V_SW
10V
100n
C834
100R
R801
100R
R824
100R
R830
100R
R802
100R
R829
100R
R805
100R
R804
100R
R826
100R
R800
100R
R810
47k
R818
75R
R820
75R
R822
75R
R827
75R
R825
10n
C849
10n
C850
10n
C851
10k
R834
10k
R835
10k
R836
10k
R837
PIP_DECODER_3V3
PIP_DECODER_3V3
330R_100MHZ_3A
L806
330R_100MHZ_3A
L807
330R_100MHZ_3A
L800
NCS6416 OPT
SHEET3
VPX POWER SUPPLY
SHEET3
SHEET3,5,6
PIP IF2
PIP IF1
SHEET8
SHEET3 ,8
SHEET 1,3,5
ONE DIODE IS OPTIONAL
N.C
N.C
PIP TUNER/IF/
VPX DECODER
8
8

Related product manuals