EasyManua.ls Logo

Hitachi 53SDX20BB - Page 36

Hitachi 53SDX20BB
67 pages
Print Icon
To Next Page IconTo Next Page
To Next Page IconTo Next Page
To Previous Page IconTo Previous Page
To Previous Page IconTo Previous Page
Loading...
36
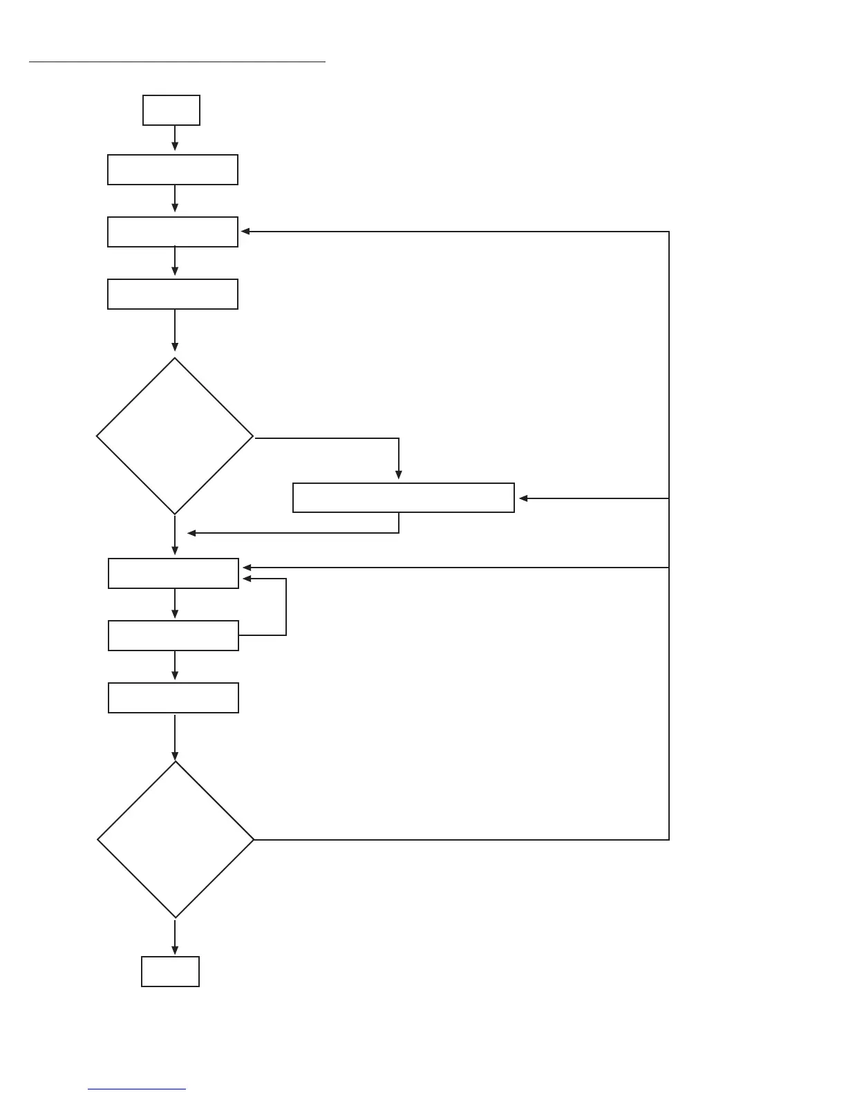
WHITE BALANCE ADJUSTMENT FLOW CHART
START
Cut Off Adj.
Blue defocus Adj.
Sub bright Adj.
Check
Low Light W/B
Adj. High Light W/B
Adj. Low Light W/B
Sub bright Adj.
Check
Low Light W/B
High Light W/B
Sub bright
FINISH
Increase BLUE SCREEN VR
If Reddish or Greenish
If Bluish
Repeat two or three times, until no
adjustment is needed
If NOT OK
If OK

Related product manuals