EasyManua.ls Logo

Hix HT-600 - Page 13

Default Icon
16 pages
Print Icon
To Next Page IconTo Next Page
To Next Page IconTo Next Page
To Previous Page IconTo Previous Page
To Previous Page IconTo Previous Page
Loading...
13
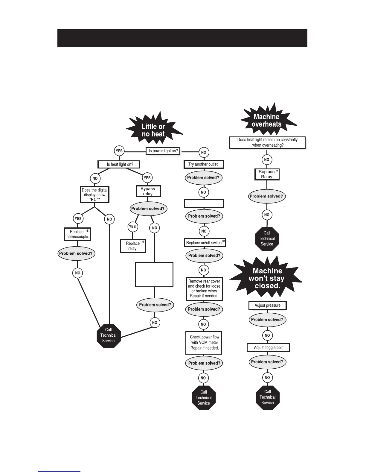
TROUBLESHOOTING
*Customer Service Tech Sheets are available for this step. Visit
www.hixcorp.com to print or call 620-231-8568 and we will send
you one. Parts ordering is available on-line.
Reset Circuit Breaker
Check large tan
wires crimped to
back of heat casting.
Repair if needed.

Related product manuals