EasyManua.ls Logo

HP Compaq tc1100 - Flowchart 2.15-No Audio, Part 1

HP Compaq tc1100
223 pages
Print Icon
To Next Page IconTo Next Page
To Next Page IconTo Next Page
To Previous Page IconTo Previous Page
To Previous Page IconTo Previous Page
Loading...
2–26 Maintenance and Service Guide
Troubleshooting
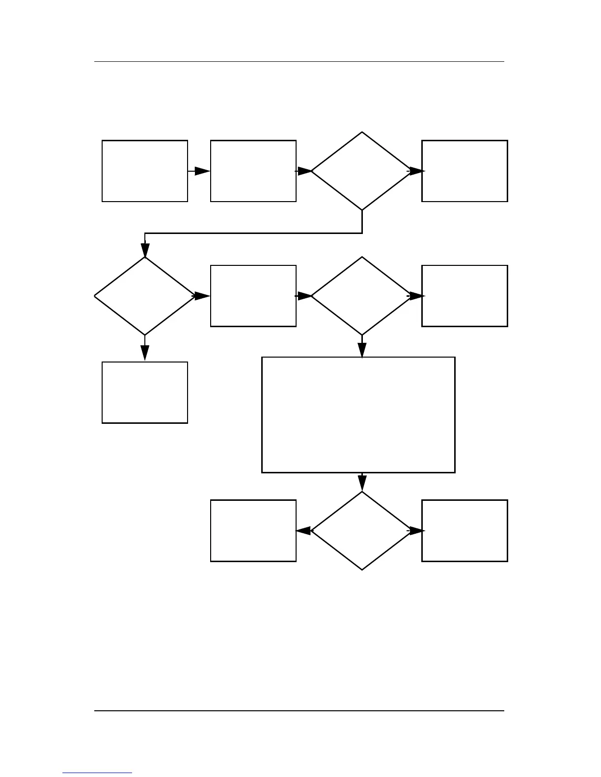
Flowchart 2.15—No Audio, Part 1
No audio.
N
Tablet PC in
docking station
(if applicable)?
Internal
audio?
Audio? Done
Undock
Audio? Done
Turn up audio
internally or
externally.
Go to
Flowchart 2.16—No
Audio, Part 2
Go to
Flowchart 2.16—No
Audio, Part 2
Go to
Flowchart
2.17—Nonfunctioni
ng Device
Replace the following docking station
components one at a time as applicable.
Check after each change.
1. Reset docking station audio cable.
2. Replace audio cable.
3. Replace speaker.
4. Replace docking station audio board.
5. Replace backplane board.
6. Replace I/O board.
Y
Y
Y
Y
N
N
N

Table of Contents

Other manuals for HP Compaq tc1100

Related product manuals