EasyManua.ls Logo

HP ProLiant DL120 G7 - Specific Problem Flowcharts

HP ProLiant DL120 G7
105 pages
To Next Page IconTo Next Page
To Next Page IconTo Next Page
To Previous Page IconTo Previous Page
To Previous Page IconTo Previous Page
Loading...
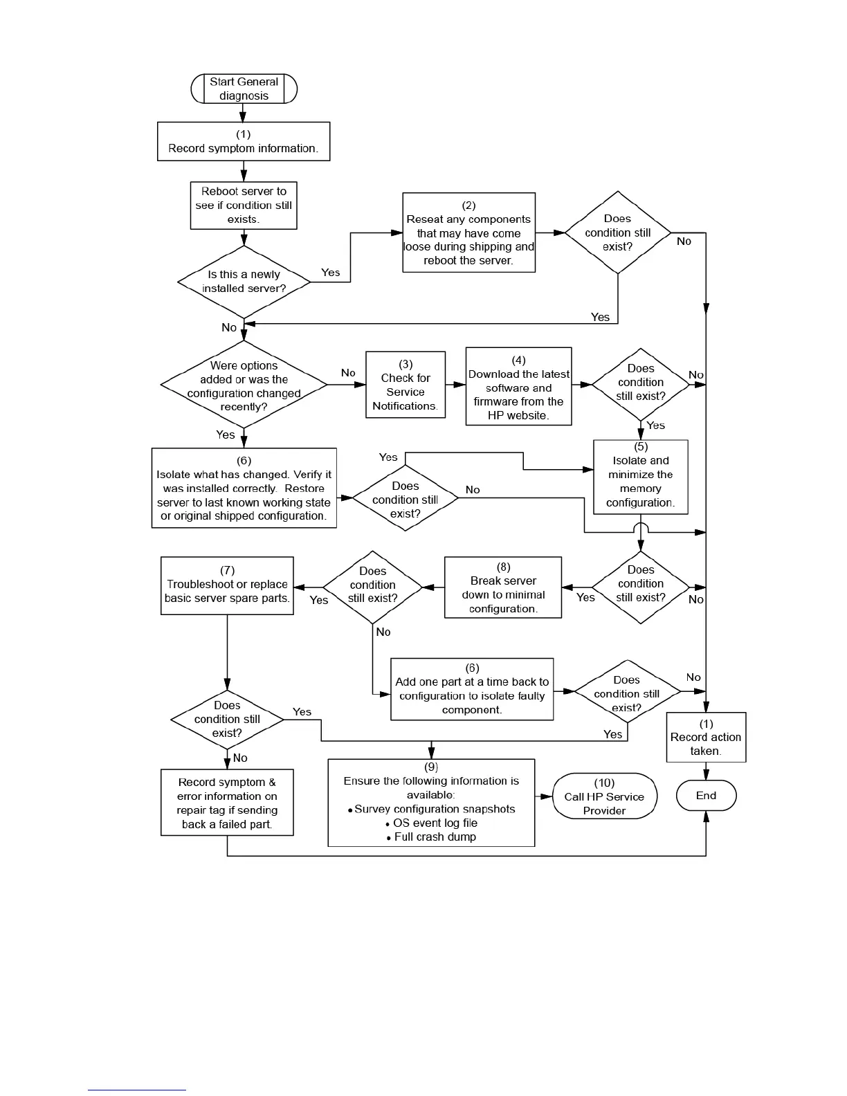
Troubleshooting 72
Server power-on problems flowchart
Symptoms:
The server does not power on.
The system power LED is off or amber.

Table of Contents

Other manuals for HP ProLiant DL120 G7

Related product manuals