EasyManua.ls Logo

HP Visualize j6000 - Page 39

HP Visualize j6000
148 pages
Print Icon
To Next Page IconTo Next Page
To Next Page IconTo Next Page
To Previous Page IconTo Previous Page
To Previous Page IconTo Previous Page
Loading...
Chapter 3 39
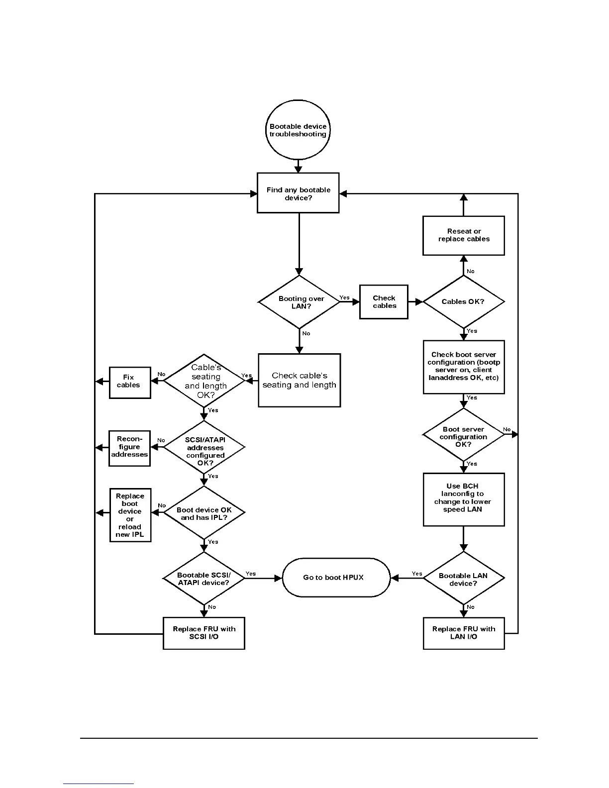
Troubleshooting
Flowcharts for Troubleshooting
Figure 3-3. Bootable Device Troubleshooting Flowchart

Table of Contents

Related product manuals